Это надо уметь Глава 1 ГДЗ Дорофеев Суворова 8 класс (Алгебра)
Решение #1

Рассмотрим вариант решения задания из учебника Дорофеев, Суворова, Бунимович 8 класс, Просвещение:
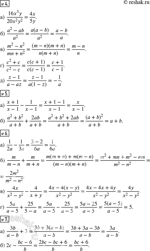
Найдите значение дроби при указанных значениях переменных:
а) ab/(a-b) при a=0,5, b=2; б) (x^2-y^2)/x при x=-10, y=-1.
2. Укажите допустимые значения переменной для дроби:
а) m/(2m-5); б) (x-3)/x^2; в) (n^2-1)/10.
3. Выразите из физической формулы Q=cm(t_2-t_1):
а) переменную a; b) переменную t_2.
В старом учебнике: Выразите из физической формулы ?=(n-1)?:
а) переменную ?; б) переменную n.
4. Сократите дробь:
а) (16x^3 y)/(20x^2 y^2 ); б) (a^2-ab)/a^2 ;
в) (m^2-n^2)/(mn+n^2 ); г) (c^2+c)/(c^2-c);
д) (z-1)/(a-az).
5. Выполните действия:
а) (x+1)/(x-1)-1/(x-1); б) (a^2+b^2)/(a+b)+2ab/(a+b).
6. Выполните действия:
а) 1/2a-1/3a; б) m/(m-n)+m/(m+n);
в) 4x/(x^2-y^2 )-4/(x+y); г) 5a/(a-5)+25/(5-a).
7. Представьте выражение в виде дроби:
а) 3b/(a-b)+3; б) 2c-(bc-6)/b.
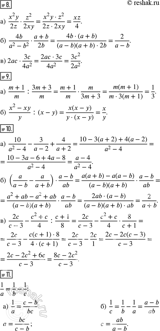
8. Выполните умножение:
а) (x^2 y)/2z•z^2/2xy; б) 4b/(a^2-b^2 )•(a+b)/2b; в) 2ac•3c/(4a^2 ).
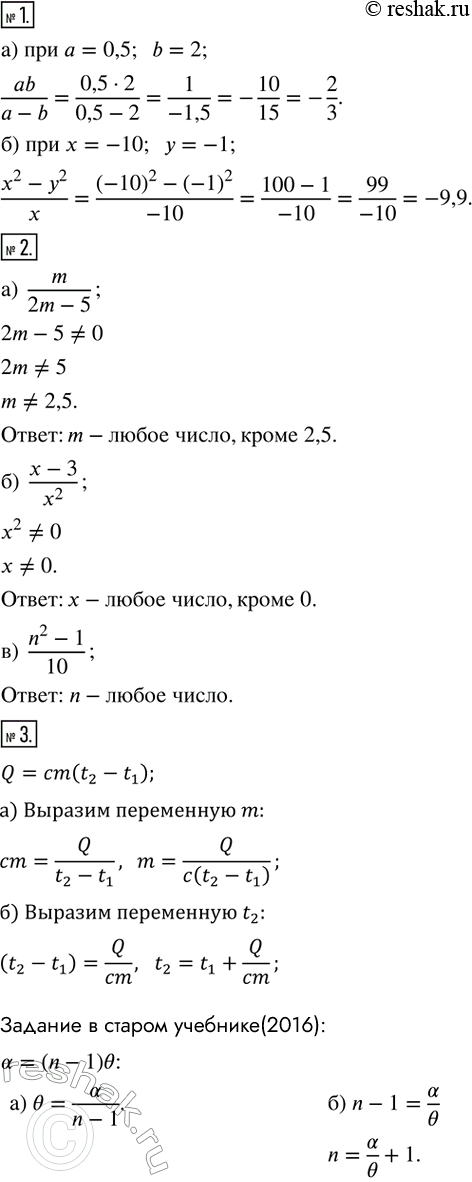
9. Выполните деление:
а) (m+1)/m :(3m+3)/m; б) (x^2-xy)/y :(x-y).
10. Упростите выражение:
а) 10/(a^2-4)-3/(a-2)+4/(a+2); б) (a/(a-b)-a/(a+b))•(a-b)/ab;
в) 2c/(c-3)-(c^2+c)/4 :(c+1)/8.
11. Выразите из формулы 1/a=1/b-1/c:
а) переменную a; б) переменную c.
12. Вычислите: а) 8^(-2); б) (2/3)^(-3).
13. Представьте выражение в виде степени: a^(-2)•a^6; x^3/x^5; (c^10 )^(-3).
14. Упростите выражение:
а) (a^(-12)•a^6)/a^7; б) (3x^(-2) )^(-3)/(x^(-2)•x^(-1) ).
15. Запишите в стандартном виде число:
а) 1 280 000; б) 0,0000071.
16. Сравните:
а) (1,8•?10?^9)/(9•?10?^11 ) и 0,005;
б) (1,4•?10?^(-10) )(2•?10?^7 ) и 0,003.
17. Решите уравнение x/3-(2x-1)/4=1.
18. Решите задачу:
«Турист вышел с турбазы и направился к железнодорожной станции со скоростью 4 км/ч. Через час с турбазы к станции пошел второй турист со скоростью 5 км/ч. На станцию они пришли одновременно. Чему равно расстояние от турбазы до станции?»
Популярные решебники 8 класс Все решебники
*размещая тексты в комментариях ниже, вы автоматически соглашаетесь с пользовательским соглашением