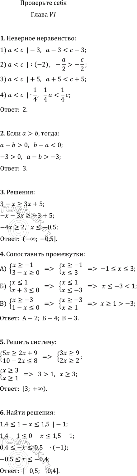
Проверьте себя (тест) Глава 6 ГДЗ Дорофеев Суворова 8 класс (Алгебра)
Решение #1

Рассмотрим вариант решения задания из учебника Дорофеев, Суворова, Бунимович 8 класс, Просвещение:
О числах а и с известно, что a < c. Какое из неравенств неверно?
1) a-3 < c-3; 2) -a/2 < -c/2; 3) a+5 < c+5; 4) 1/4a < 1/4c.
2. Какое из неравенств является верным при любых значениях а и b, удовлетворяющих условию a > b?
1) b-a > 0; 2) b-a > 1; 3) a-b > -3; 4) a-b > 2.
3. Решите неравенство 3-x?3x+5.
4. Для каждой системы неравенств укажите множество её решений.
А) {x?-1, 3-x?0}; Б) {x?1, x+3?0}; В) {x?-3, 1-x?0}.
5. Решите систему неравенств {5x?2x+9, 10-2x?8}.
6. Решите двойное неравенство 1,4?1-x?1,5.
Популярные решебники 8 класс Все решебники
*размещая тексты в комментариях ниже, вы автоматически соглашаетесь с пользовательским соглашением