Проверьте себя (тест) Глава 2 ГДЗ Дорофеев Суворова 8 класс (Алгебра)
Решение #1

Рассмотрим вариант решения задания из учебника Дорофеев, Суворова, Бунимович 8 класс, Просвещение:
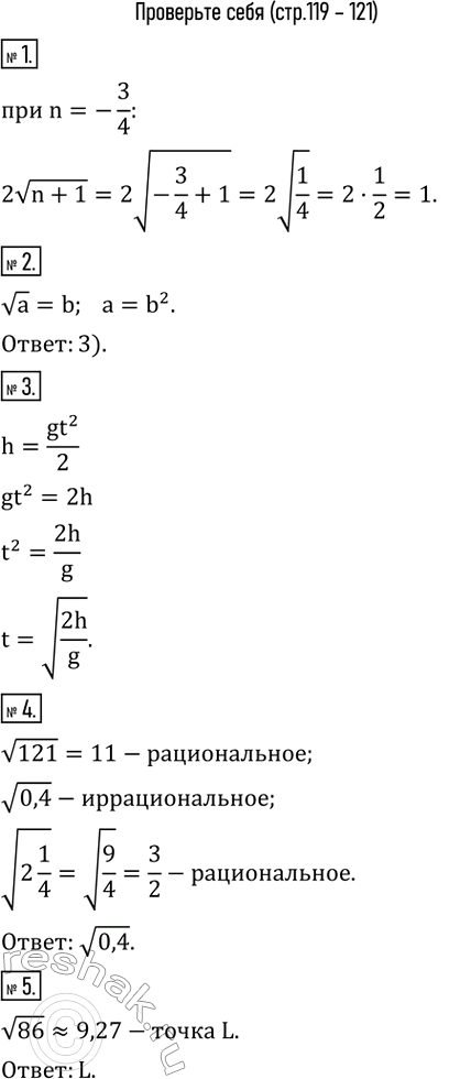
Найдите значение выражения 2v(n+1) при n=-3/4.
2. Известно, что va=b. Какое из следующих равенств верно?
1) a^2=b; 2) a^2=b^2; 3) a=b^2; 4) a=vb.
3. Расстояние h, которое пролетает тело при свободном падении, вычисляется по формуле h=(gt^2)/2, где g - ускорение свободного падения, t - время падения. Выразите из этой формулы время t.
4. Какое из чисел v121,v0,4,v(2 1/4) является иррациональным?
5. Одна из точек K, L, M и N на координатной прямой соответствует числу v86. Какая это точка?
6. Какое из чисел заключено между числами v5 и v10?
7. При каком значении m выражение v(1-m ) не имеет смысла?
1) при m=-2 2) при m=0 3) при m=1 4) при m=2
8. Соотнесите уравнение с числом его корней:
Уравнения: А) x^2=120 Б) x^2=0 В) x^2=-100
Число корней: 1) нет корней 2) 2 корня 3) 1 корень
9. Решите уравнение x^2-3/4=0.
10. Какая точка принадлежит графику функции y=vx?
1) M (225;-15); 2) N (64;10); 3) P (196;14); 4) Q (12;144).
11. Расположите в порядке возрастания числа 0,3; v0,3;1,5; v1,5.
12. Найдите значение выражения v(15•240).
13. Зная, что ?33?^2=1089, определите, какое из следующих равенств неверно.
1) v1089=33; 2) v108 900=330;
3) v10,89=3,3; 4) v1,089=0,33.
14. Найдите значение выражения (2v21•6v35)/(7v60).
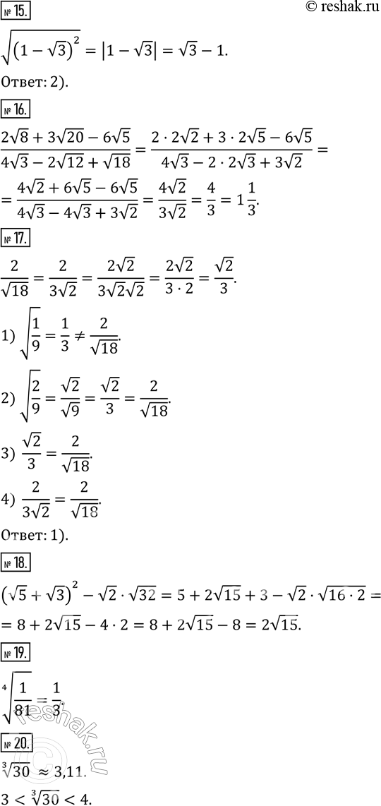
15. Выберите выражение, равное v((1-v3)^2 ).
1) 1-v3 2) v3-1 3) (1-v3)^2 4) (v3-1)^2
16. Сократите дробь (2v8+3v20-6v5)/(4v3-2v12+v18).
17. Какое из следующих выражений не равно 2/v18?
1) v(1/9) 2) v(2/9) 3) v2/3 4) 2/(3v2)
18. Упростите выражение (v5+v3)^2-v2•v32.
19. Найдите значение выражения ?(1/81).
20. Укажите два последовательных целых числа, между которыми заключено число ?30.
Популярные решебники 8 класс Все решебники
*размещая тексты в комментариях ниже, вы автоматически соглашаетесь с пользовательским соглашением