Подготовка к ЕГЭ Задание 16 Упр.30 ГДЗ Атанасян 10-11 класс по геометрии (Геометрия)
Решение #1

Рассмотрим вариант решения задания из учебника Атанасян, Бутузов, Кадомцев 11 класс, Просвещение:
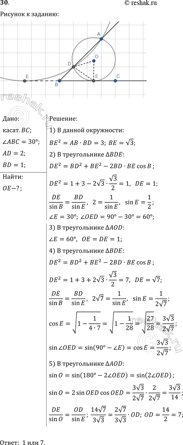
На стороне ВА угла АВС, равного 30°, взята такая точка D, что AD=2 и BD=1. Найдите радиус окружности, проходящей через точки A, D и касающейся прямой ВС.
Популярные решебники 11 класс Все решебники
*К сожалению, временные проблемы с публикацией комментариев с мобильных устройств.