Подготовка к ЕГЭ Задание 16 Упр.22 ГДЗ Атанасян 10-11 класс по геометрии (Геометрия)
Решение #1

Рассмотрим вариант решения задания из учебника Атанасян, Бутузов, Кадомцев 11 класс, Просвещение:
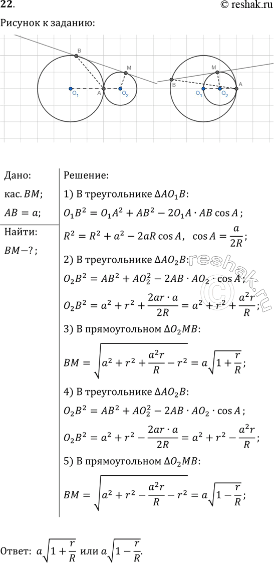
Окружности S_1 и S_2 радиусов R и r соответственно (R > r) касаются в точке А. Через точку В, лежащую на окружности S_1, проведена прямая, касающаяся окружности S_2 в точке М. Найдите отрезок ВМ, если известно, что AB=a.
Популярные решебники 11 класс Все решебники
*К сожалению, временные проблемы с публикацией комментариев с мобильных устройств.