Подготовка к ЕГЭ Задание 16 Упр.14 ГДЗ Атанасян 10-11 класс по геометрии (Геометрия)
Решение #1

Рассмотрим вариант решения задания из учебника Атанасян, Бутузов, Кадомцев 11 класс, Просвещение:
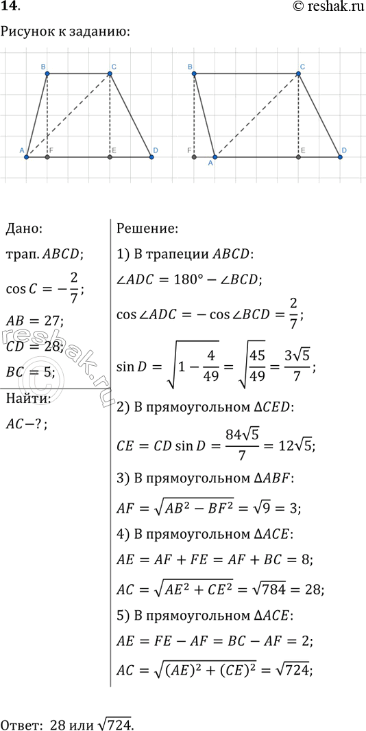
Четырёхугольник ABCD — трапеция с основаниями AD и ВС. Найдите АС, если AB=27, CD=28, BC=5 и cos?BCD=-2/7.
Популярные решебники 11 класс Все решебники
*К сожалению, временные проблемы с публикацией комментариев с мобильных устройств.