Задание 99 ГДЗ Рабочая тетрадь Босова 7 класс (Информатика)
Решение #1 (Учебник 2024)
Решение #2 (Учебник 2024)
Решение #3 (Учебник 2016)
Решение #4 (Учебник 2016)

Рассмотрим вариант решения задания из учебника Босова 7 класс, Просвещение:
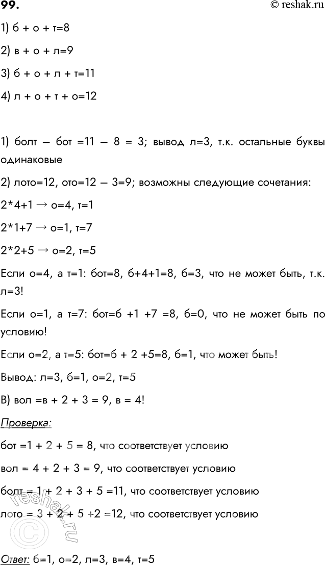
99. Действие компьютерного вируса состоит в том, что вместо букв «б», «в», «л», «о», «т» выводятся цифры, кроме цифры 0, причём разным буквам соответствуют разные цифры. Выясните, какие цифры каким буквам соответствуют, если известно, что:
1) сумма цифр слова «бот» равна 8;
2) сумма цифр слова «вол» равна 9;
3) сумма цифр слова «болт» равна 11;
4) сумма цифр слова «лото» равна 12.
1) б + о + т=8
2) в + о + л=9
3) б + о + л + т=11
4) л + о + т + о=12
1) болт – бот =11 – 8 = 3; вывод л=3, т.к. остальные буквы одинаковые
2) лото=12, ото=12 – 3=9; возможны следующие сочетания:
2*4+1 > о=4, т=1
2*1+7 > о=1, т=7
2*2+5 > о=2, т=5
Если о=4, а т=1: бот=8, б+4+1=8, б=3, что не может быть, т.к. л=3!
Если о=1, а т=7: бот=б +1 +7 =8, б=0, что не может быть по условию!
Если о=2, а т=5: бот=б + 2 +5=8, б=1, что может быть!
Вывод: л=3, б=1, о=2, т=5
В) вол =в + 2 + 3 = 9, в = 4!
Проверка:
бот =1 + 2 + 5 = 8, что соответствует условию
вол = 4 + 2 + 3 = 9, что соответствует условию
болт = 1 + 2 + 3 + 5 =11, что соответствует условию
лото = 3 + 2 + 5 +2 =12, что соответствует условию
Ответ: б=1, о=2, л=3, в=4, т=5
99. Скорость передачи данных по некоторому каналу равна 64 ООО бит/с. Передача файла по этому каналу связи заняла 16 с. Определите размер файла в килобайтах.
Дано:
Решение:
Дано:
V=64000 бит/с
T=16 секунд Решение:
I= V*Т;
1 Кбайт =213 бит; 64000=26*1000; 16=24;
I=(2^6*1000*2^4)/2^13 =1000/2^3 =1000/8=125 (Кбайт)
I=? Кбайт
Ответ: размер файла 125 Кбайт.
Похожие решебники
Популярные решебники 7 класс Все решебники
*К сожалению, временные проблемы с публикацией комментариев с мобильных устройств.