Упр.861 ГДЗ Атанасян 10-11 класс по геометрии (Геометрия)
Решение #1
Решение #2
Решение #3

Рассмотрим вариант решения задания из учебника Атанасян, Бутузов, Кадомцев 11 класс, Просвещение:
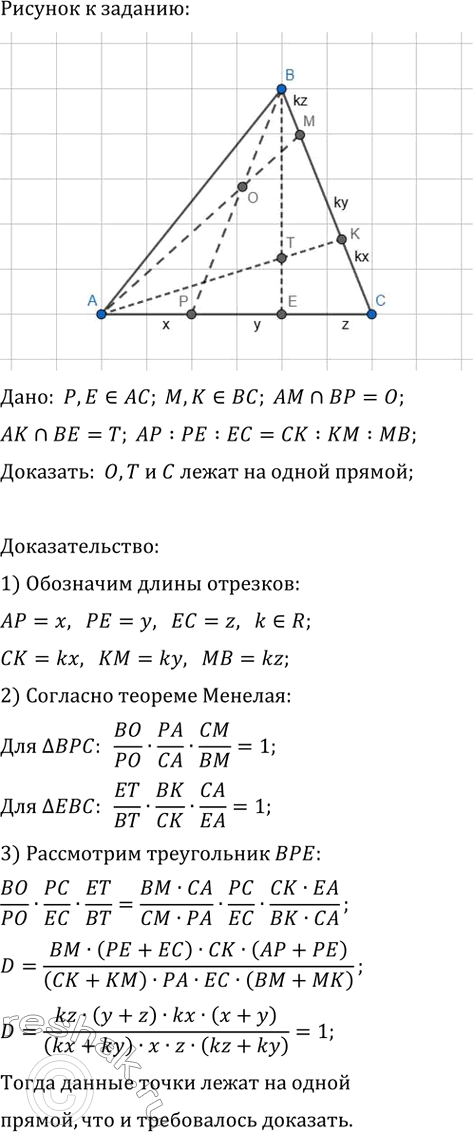
На стороне АС треугольника АВС отмечены точки Р и Е, а на стороне ВС — точки М и К, причём АР:РЕ:ЕС=СК:КМ:МВ. Отрезки АМ и ВР пересекаются в точке О, а отрезки АК и BE — в точке Т. Докажите, что точки О, Т и С лежат на одной прямой.
Популярные решебники 11 класс Все решебники
*К сожалению, временные проблемы с публикацией комментариев с мобильных устройств.