Упр.860 ГДЗ Атанасян 10-11 класс по геометрии (Геометрия)
Решение #1
Решение #2
Решение #3

Рассмотрим вариант решения задания из учебника Атанасян, Бутузов, Кадомцев 11 класс, Просвещение:
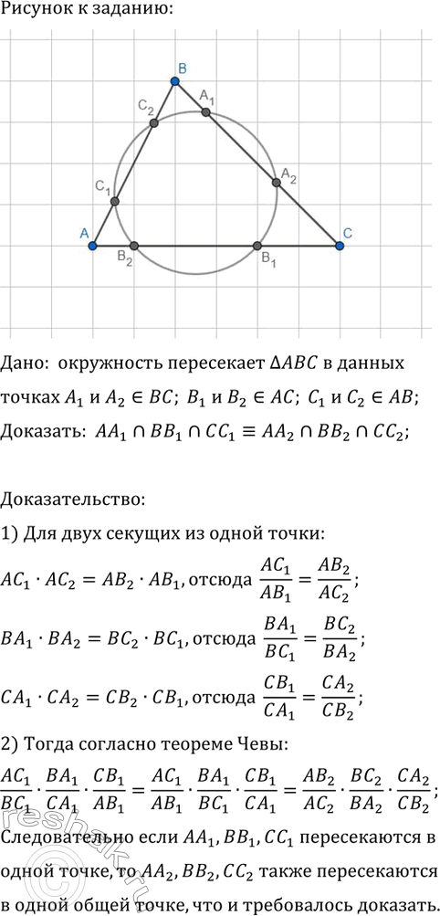
Окружность пересекает сторону ВС треугольника АВС в точках A_1 и A_2, сторону АС — в точках B_1 и B_2, сторону АВ — в точках C_1 и C_2. Докажите, что отрезки AA_1, BB_1 и CC_1 пересекаются в одной точке тогда и только тогда, когда отрезки AA_2, BB_2 и CC_2 пересекаются в одной точке.
Популярные решебники 11 класс Все решебники
*размещая тексты в комментариях ниже, вы автоматически соглашаетесь с пользовательским соглашением