Упр.855 ГДЗ Атанасян 10-11 класс по геометрии (Геометрия)
Решение #1
Решение #2
Решение #3

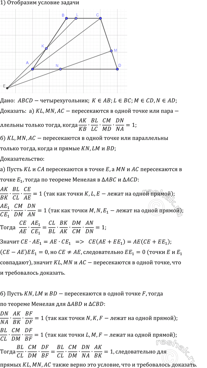
Рассмотрим вариант решения задания из учебника Атанасян, Бутузов, Кадомцев 11 класс, Просвещение:
На сторонах АВ, ВС, CD и DA четырёхугольника ABCD отмечены соответственно точки К, L, М и N, не совпадающие с вершинами четырёхугольника. Докажите, что: а) прямые KL, MN и АС пересекаются в одной точке или параллельны друг другу тогда и только тогда, когда AK/KB·BL/LC·CM/MD·DN/NA=1. б) прямые KL, MN и АС пересекаются в одной точке или параллельны друг другу тогда и только тогда, когда это же верно в отношении прямых KN, LM и BD.
Популярные решебники 11 класс Все решебники
*размещая тексты в комментариях ниже, вы автоматически соглашаетесь с пользовательским соглашением