Упр.848 ГДЗ Атанасян 10-11 класс по геометрии (Геометрия)
Решение #1
Решение #2
Решение #3

Рассмотрим вариант решения задания из учебника Атанасян, Бутузов, Кадомцев 11 класс, Просвещение:
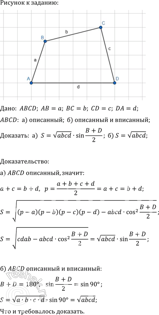
Докажите, что: а) площадь S четырёхугольника со сторонами a, b, с, d, описанного около окружности, выражается формулой S=v(abcd) sin(B+D)/2; б) если четырехугольник co сторонами a, b, c, d является одновременно описанным и вписанным, то его площадь S выражается формулой S=v(abcd).
Популярные решебники 11 класс Все решебники
*размещая тексты в комментариях ниже, вы автоматически соглашаетесь с пользовательским соглашением