Упр.845 ГДЗ Атанасян 10-11 класс по геометрии (Геометрия)
Решение #1
Решение #2
Решение #3

Рассмотрим вариант решения задания из учебника Атанасян, Бутузов, Кадомцев 11 класс, Просвещение:
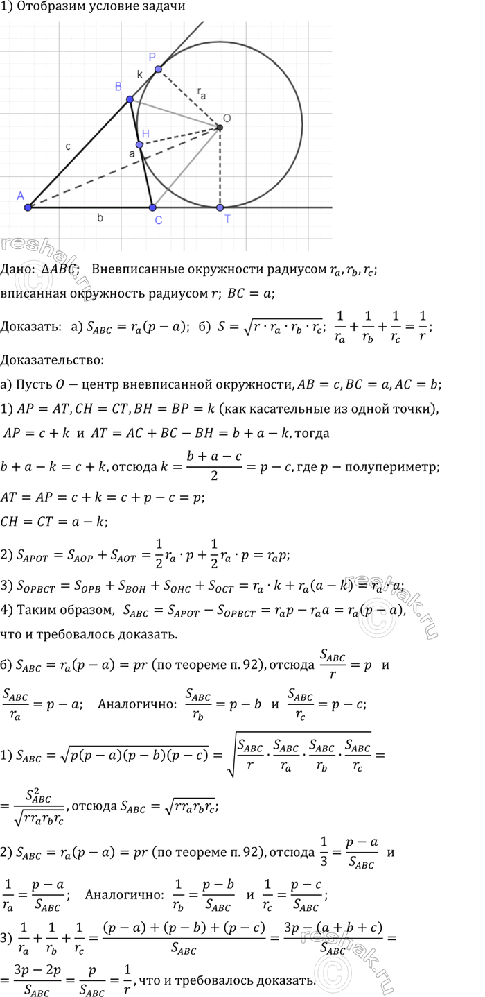
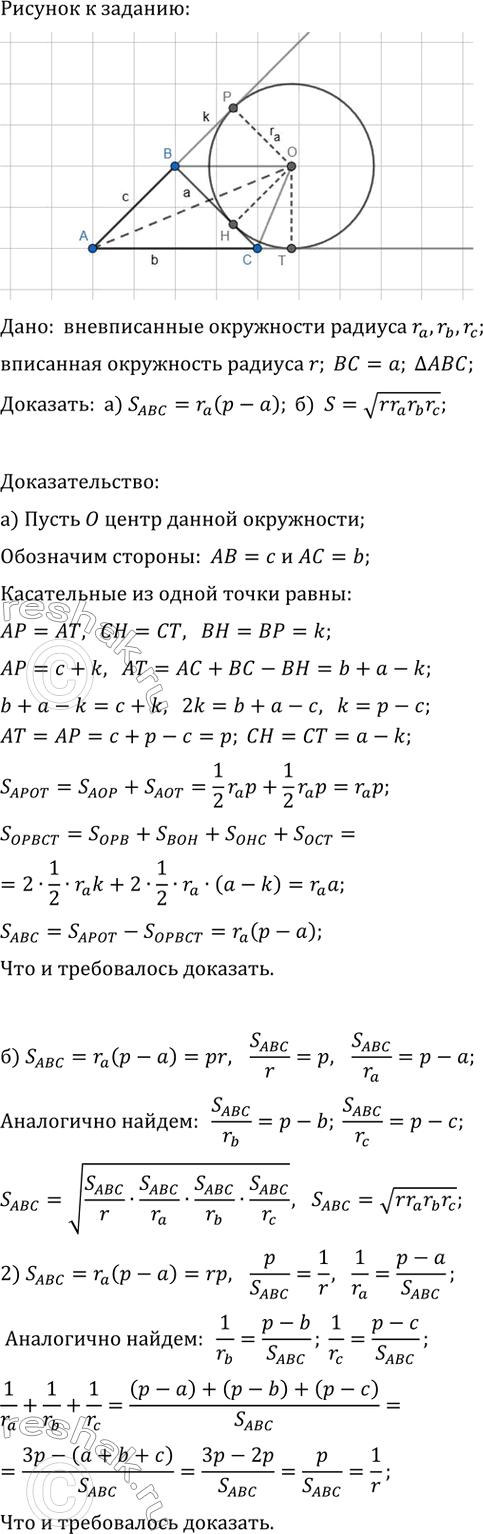
Окружность, касающаяся стороны треугольника и продолжений двух других сторон, называется вневписанной. Докажите, что: а) площадь S треугольника АВС выражается формулой S=r_a (p-a), где r_a — радиус вневписанной окружности, касающейся стороны BC=a, р — полупериметр треугольника;
б) S=v(rr_ar_br_c), 1/r_a+1/r_b+1/r_c=1/r, где r — радиус окружности, вписанной в треугольник, r_a, r_b, r_c — радиусы вневписанных окружностей.
Популярные решебники 11 класс Все решебники
*размещая тексты в комментариях ниже, вы автоматически соглашаетесь с пользовательским соглашением