Упр.840 ГДЗ Атанасян 10-11 класс по геометрии (Геометрия)
Решение #1
Решение #2
Решение #3

Рассмотрим вариант решения задания из учебника Атанасян, Бутузов, Кадомцев 11 класс, Просвещение:
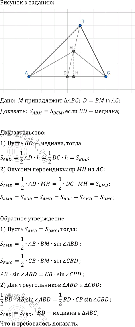
Внутри треугольника АВС взята точка М. Докажите, что площади треугольников ВАМ и ВСМ равны тогда и только тогда, когда точка М лежит на медиане треугольника АВС, проведённой из вершины В.
Популярные решебники 11 класс Все решебники
*размещая тексты в комментариях ниже, вы автоматически соглашаетесь с пользовательским соглашением