Упр.838 ГДЗ Атанасян 10-11 класс по геометрии (Геометрия)
Решение #1
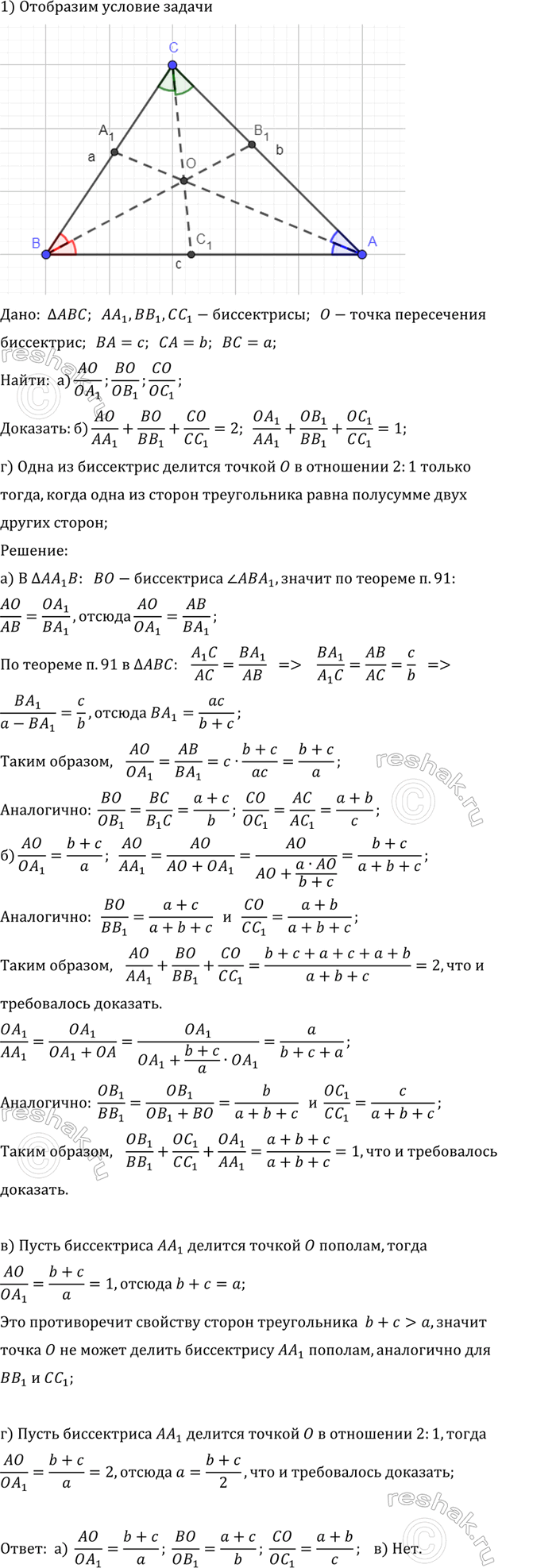
Решение #2
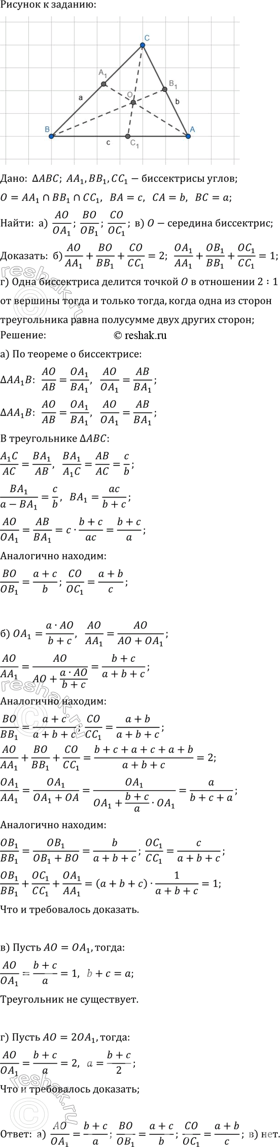
Решение #3

Рассмотрим вариант решения задания из учебника Атанасян, Бутузов, Кадомцев 11 класс, Просвещение:
Биссектрисы AA_1, BB_1 и CC_1 треугольника АВС со сторонами АВ=с, ВС=а и СА=b пересекаются в точке О. а) Найдите отношения AO/OA_1, BO/OB_1, CO/OC_1. б) Докажите, что AO/AA_1+BO/BB_1+CO/CC_1=2, AO_1/AA_1+BO_1/BB_1+CO_1/CC_1=1. в) Может ли хотя бы одна из биссектрис треугольника делиться точкой О пополам? г) Докажите, что одна из биссектрис делится точкой О в отношении 2:1, считая от вершины, тогда и только тогда, когда одна из сторон треугольника равна полусумме двух других сторон.
Популярные решебники 11 класс Все решебники
*размещая тексты в комментариях ниже, вы автоматически соглашаетесь с пользовательским соглашением