Упр.82 ГДЗ Атанасян 10-11 класс по геометрии (Геометрия)
Решение #1
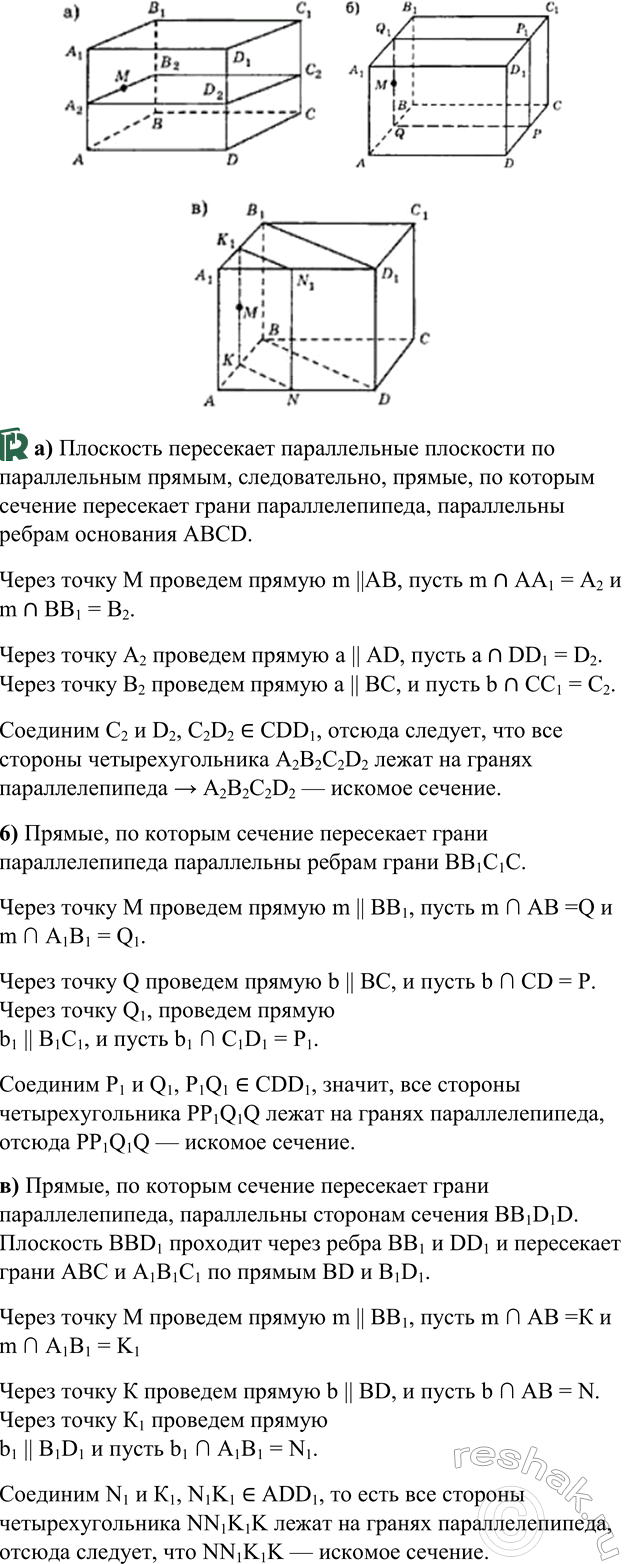
Решение #2

Рассмотрим вариант решения задания из учебника Атанасян, Бутузов, Кадомцев 11 класс, Просвещение:
Изобразите параллелепипед ABCDA1B1C1D1 и отметьте внутреннюю точку M грани AA1B1B. Постройте сечение параллелепипеда, проходящее через точку M параллельно: а) плоскости основания ABCD; б) грани BB1C1C; в) плоскости BDD1.
Популярные решебники 11 класс Все решебники
*размещая тексты в комментариях ниже, вы автоматически соглашаетесь с пользовательским соглашением