Упр.815 ГДЗ Атанасян 10-11 класс по геометрии (Геометрия)
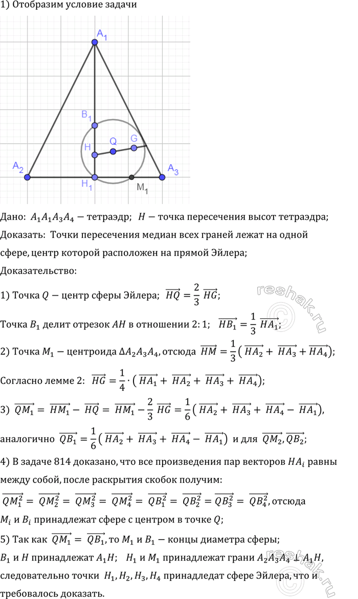
Решение #1
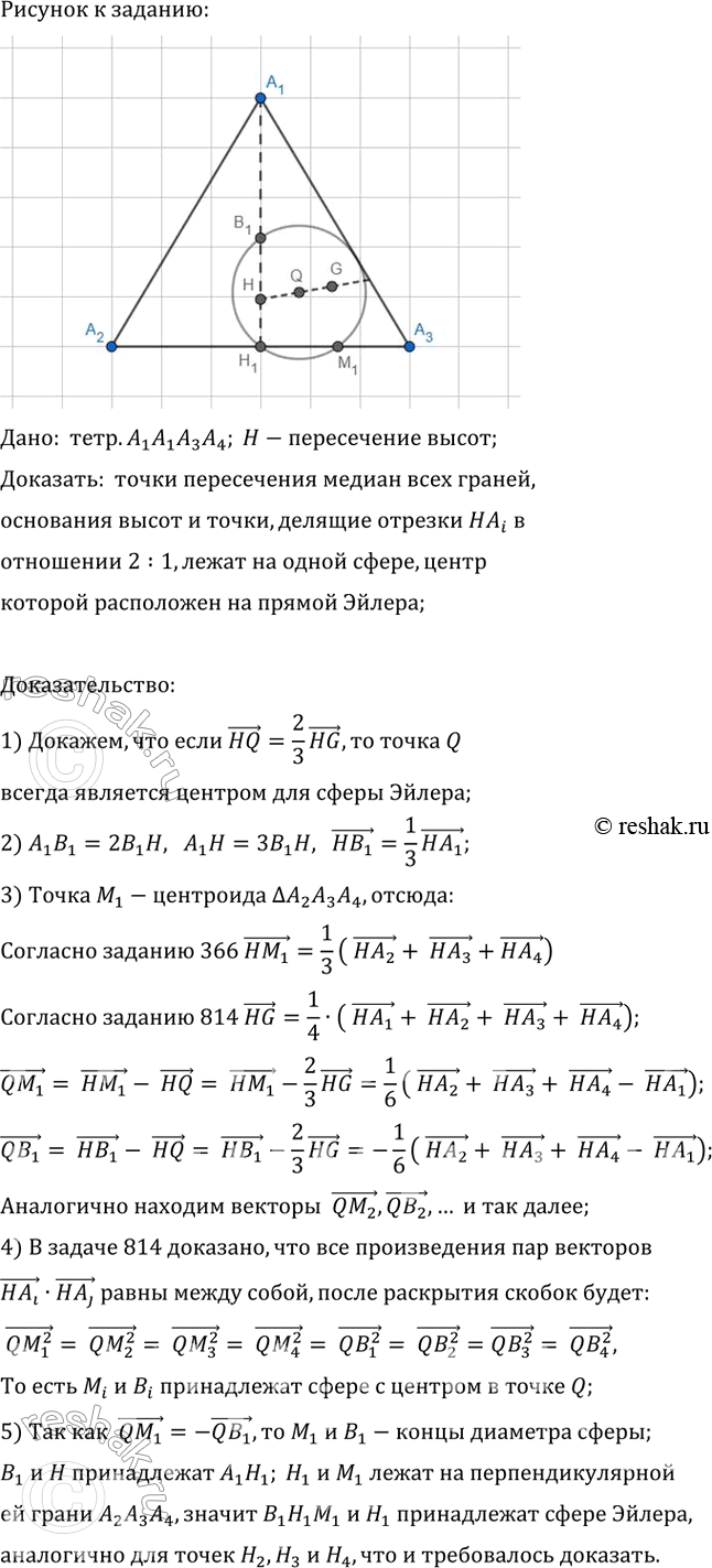
Решение #2
Решение #3

Рассмотрим вариант решения задания из учебника Атанасян, Бутузов, Кадомцев 11 класс, Просвещение:
Дан тетраэдр, все высоты которого пересекаются в одной точке. Докажите, что точки пересечения медиан всех граней, основания высот тетраэдра и точки, которые делят каждый из отрезков, соединяющих точку пересечения высот с вершинами, в отношении 2:1, считая от вершины, лежат на одной сфере, центр которой расположен на прямой Эйлера (сфера Эйлера).
Популярные решебники 11 класс Все решебники
*К сожалению, временные проблемы с публикацией комментариев с мобильных устройств.