Упр.814 ГДЗ Атанасян 10-11 класс по геометрии (Геометрия)
Решение #1
Решение #2
Решение #3

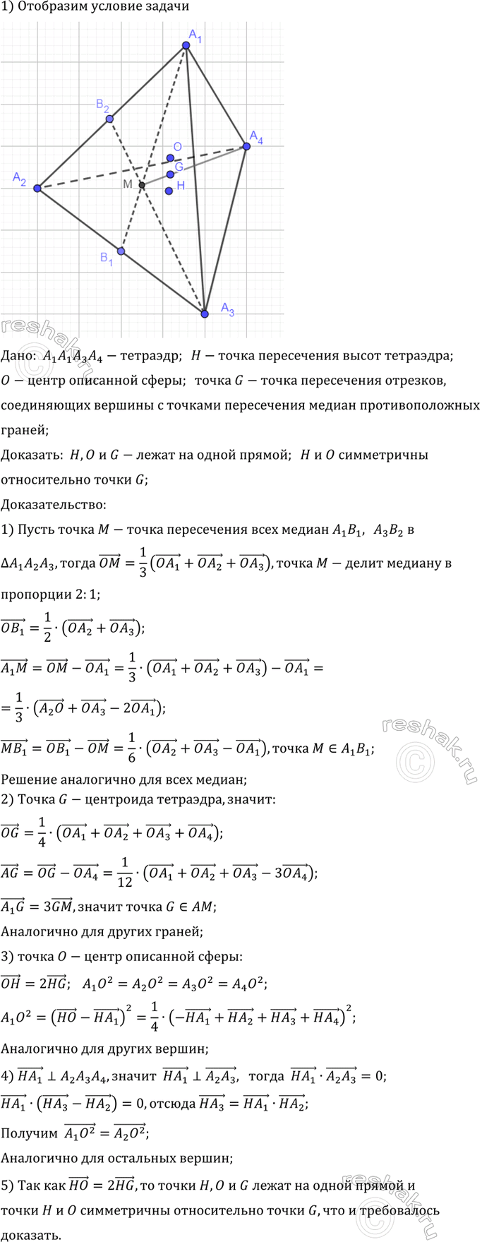
Рассмотрим вариант решения задания из учебника Атанасян, Бутузов, Кадомцев 11 класс, Просвещение:
Все высоты тетраэдра пересекаются в точке Н. Докажите, что точка Н, центр О описанной сферы и точка G пересечения отрезков, соединяющих вершины с точками пересечения медиан противоположных граней тетраэдра, лежат на одной прямой (прямая Эйлера), причём точки О и Н симметричны относительно точки G.
Популярные решебники 11 класс Все решебники
*размещая тексты в комментариях ниже, вы автоматически соглашаетесь с пользовательским соглашением