Упр.812 ГДЗ Атанасян 10-11 класс по геометрии (Геометрия)
Решение #1
Решение #2
Решение #3

Рассмотрим вариант решения задания из учебника Атанасян, Бутузов, Кадомцев 11 класс, Просвещение:
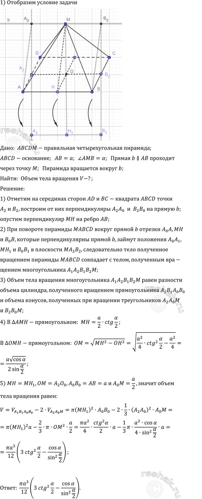
Правильная четырёхугольная пирамида, у которой сторона основания равна a, а плоский угол при вершине равен ?, вращается вокруг прямой, проходящей через вершину параллельно стороне основания. Найдите объём полученного тела вращения.
Популярные решебники 11 класс Все решебники
*размещая тексты в комментариях ниже, вы автоматически соглашаетесь с пользовательским соглашением