Упр.807 ГДЗ Атанасян 10-11 класс по геометрии (Геометрия)
Решение #1
Решение #2
Решение #3

Рассмотрим вариант решения задания из учебника Атанасян, Бутузов, Кадомцев 11 класс, Просвещение:
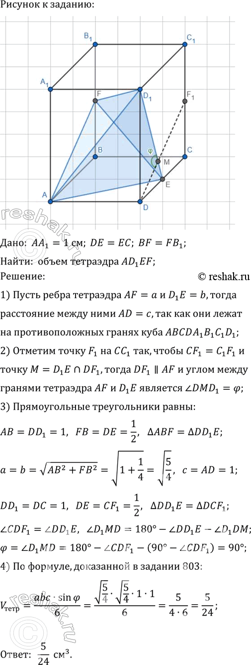
Точки Е и F — середины рёбер DC и ВВ_1 куба ABCDA_1B_1C_1D_! с ребром 1 см. Найдите объём тетраэдра AD_1EF.
Популярные решебники 11 класс Все решебники
*размещая тексты в комментариях ниже, вы автоматически соглашаетесь с пользовательским соглашением