Упр.803 ГДЗ Атанасян 10-11 класс по геометрии (Геометрия)
Решение #1
Решение #2
Решение #3

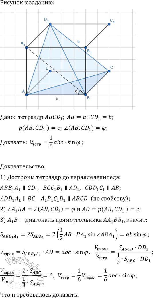
Рассмотрим вариант решения задания из учебника Атанасян, Бутузов, Кадомцев 11 класс, Просвещение:
Докажите, что объём тетраэдра равен 1/6 abc sin(?), где а и b — противоположные рёбра, а ? и с — соответственно угол и расстояние между ними.
Популярные решебники 11 класс Все решебники
*размещая тексты в комментариях ниже, вы автоматически соглашаетесь с пользовательским соглашением