Упр.802 ГДЗ Атанасян 10-11 класс по геометрии (Геометрия)
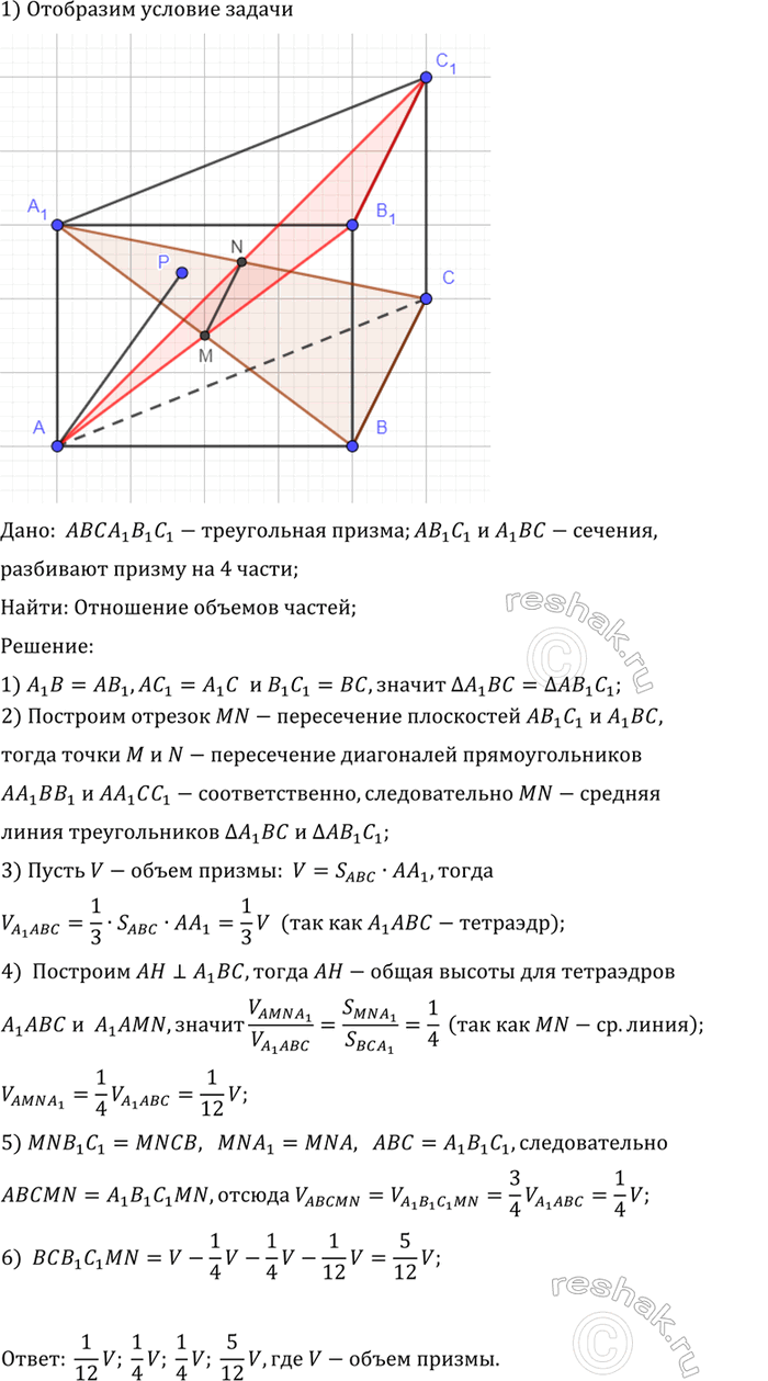
Решение #1
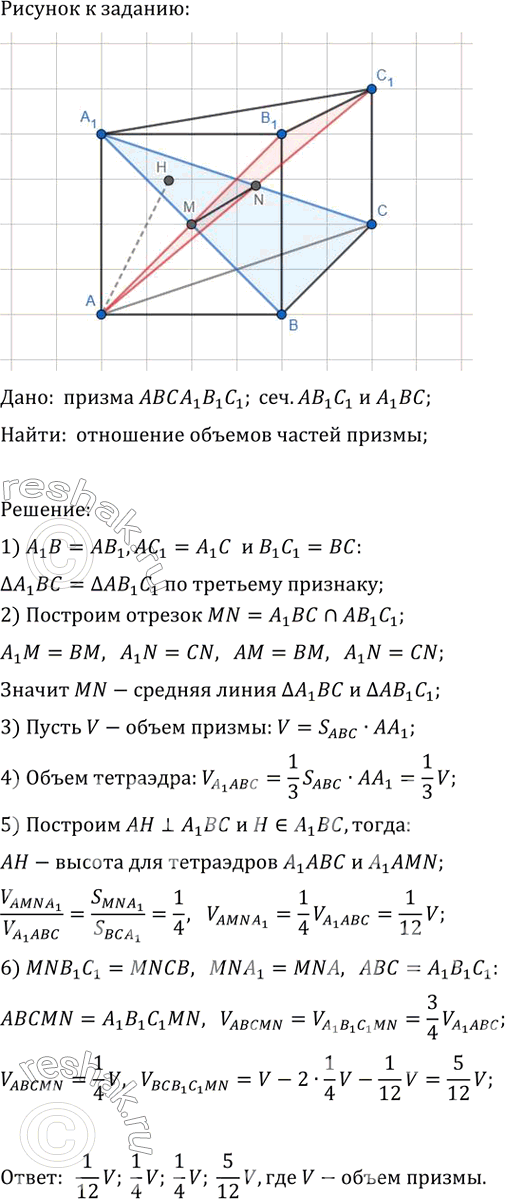
Решение #2
Решение #3

Рассмотрим вариант решения задания из учебника Атанасян, Бутузов, Кадомцев 11 класс, Просвещение:
Плоскости AB_1C_1 и A_1BC разбивают треугольную призму ABCA_1B_1C_1 на четыре части. Найдите отношение объёмов этих частей.
Популярные решебники 11 класс Все решебники
*К сожалению, временные проблемы с публикацией комментариев с мобильных устройств.