Упр.801 ГДЗ Атанасян 10-11 класс по геометрии (Геометрия)
Решение #1
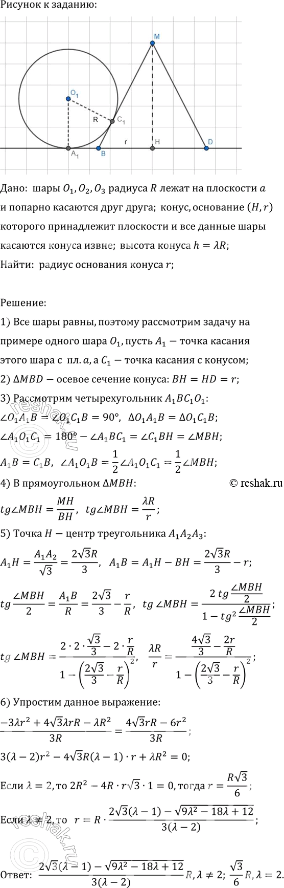
Решение #2
Решение #3

Рассмотрим вариант решения задания из учебника Атанасян, Бутузов, Кадомцев 11 класс, Просвещение:
На плоскости лежат три шара радиуса R, попарно касающиеся друг друга. Основание конуса лежит в указанной плоскости, а данные шары касаются его извне. Высота конуса равна ?R. Найдите радиус его основания.
Популярные решебники 11 класс Все решебники
*К сожалению, временные проблемы с публикацией комментариев с мобильных устройств.