Упр.800 ГДЗ Атанасян 10-11 класс по геометрии (Геометрия)
Решение #1
Решение #2
Решение #3

Рассмотрим вариант решения задания из учебника Атанасян, Бутузов, Кадомцев 11 класс, Просвещение:
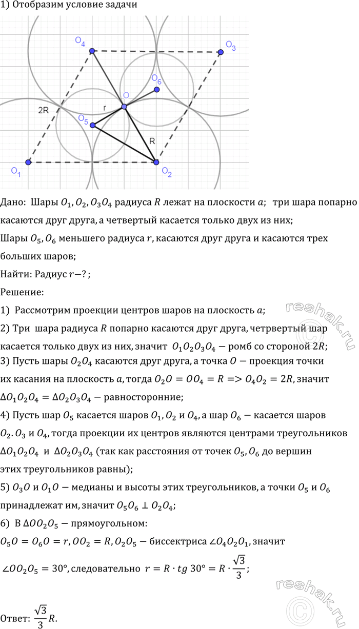
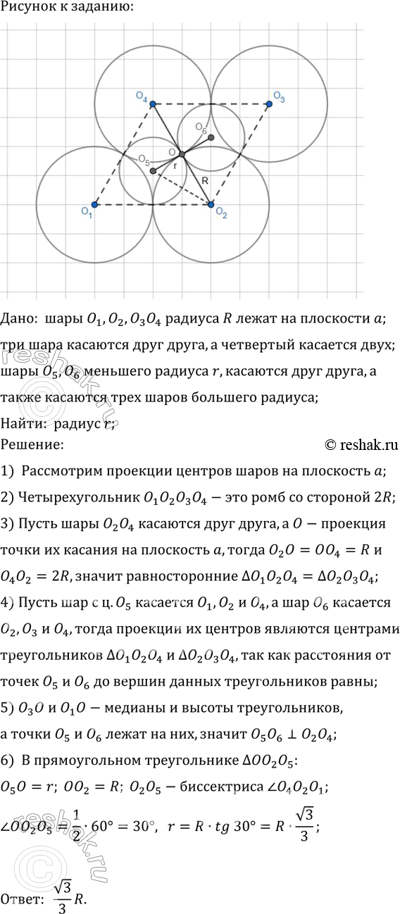
На плоскости лежат четыре шара радиуса R, причём три из них попарно касаются друг друга, а четвёртый касается двух из них. На эти шары положены сверху два шара меньшего радиуса r, касающиеся друг друга, причём каждый из них касается трёх больших шаров. Найдите радиус маленьких шаров.
Популярные решебники 11 класс Все решебники
*размещая тексты в комментариях ниже, вы автоматически соглашаетесь с пользовательским соглашением