Упр.791 ГДЗ Атанасян 10-11 класс по геометрии (Геометрия)
Решение #1
Решение #2
Решение #3

Рассмотрим вариант решения задания из учебника Атанасян, Бутузов, Кадомцев 11 класс, Просвещение:
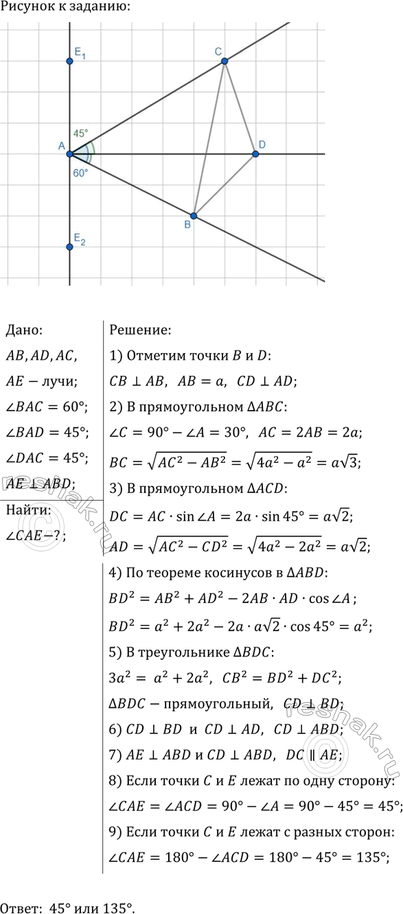
Из точки А исходят четыре луча АВ, AC, AD и АЕ так, что ?BAC=60°, ?BAD=?DAC=45°, а луч АЕ перпендикулярен к плоскости ABD. Найдите угол САЕ.
Популярные решебники 11 класс Все решебники
*размещая тексты в комментариях ниже, вы автоматически соглашаетесь с пользовательским соглашением