Упр.788 ГДЗ Атанасян 10-11 класс по геометрии (Геометрия)
Решение #1
Решение #2
Решение #3

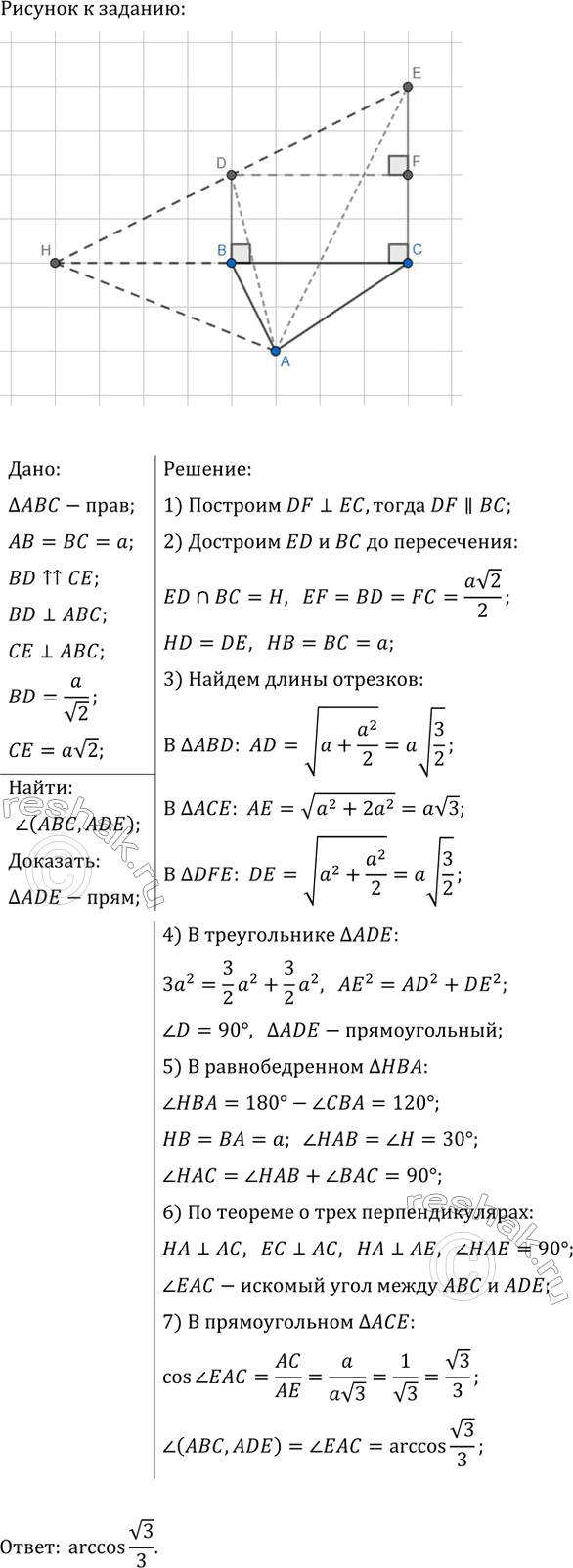
Рассмотрим вариант решения задания из учебника Атанасян, Бутузов, Кадомцев 11 класс, Просвещение:
В правильном треугольнике АВС сторона равна а. На сонаправленных лучах BD и СЕ, перпендикулярных к плоскости АВС, взяты точки D а Е так, что BD=a/v2, CE=av2. Докажите, что треугольник ADE прямоугольный, и найдите угол между плоскостями АВС и ADE.
Популярные решебники 11 класс Все решебники
*размещая тексты в комментариях ниже, вы автоматически соглашаетесь с пользовательским соглашением