Упр.779 ГДЗ Атанасян 10-11 класс по геометрии (Геометрия)
Решение #1
Решение #2
Решение #3

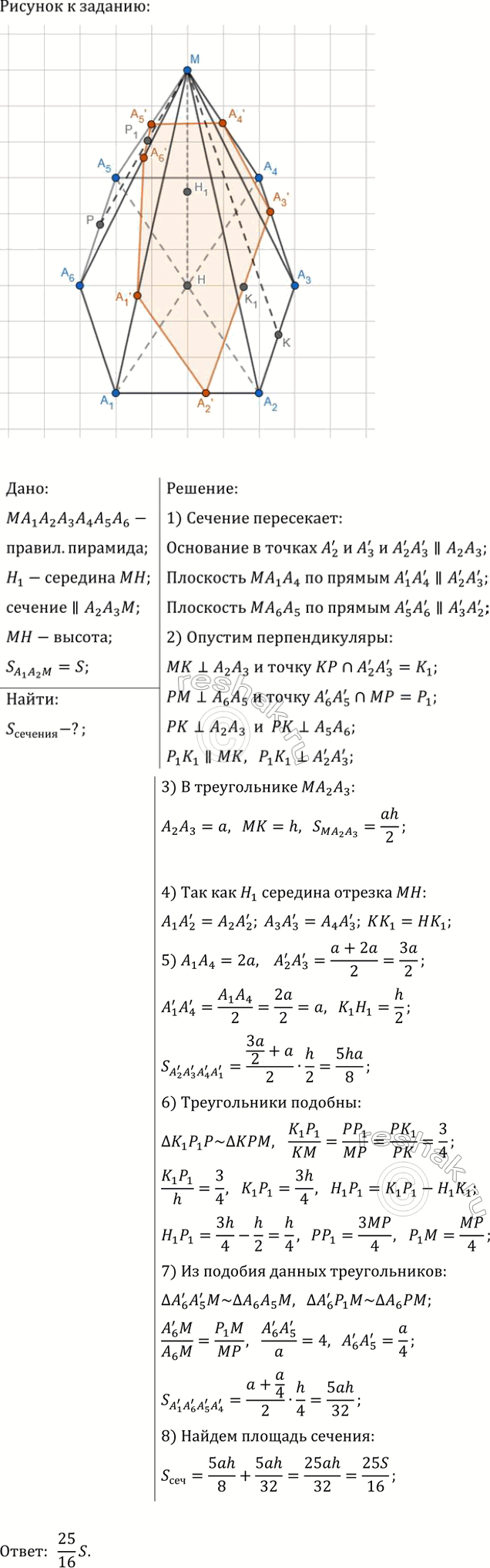
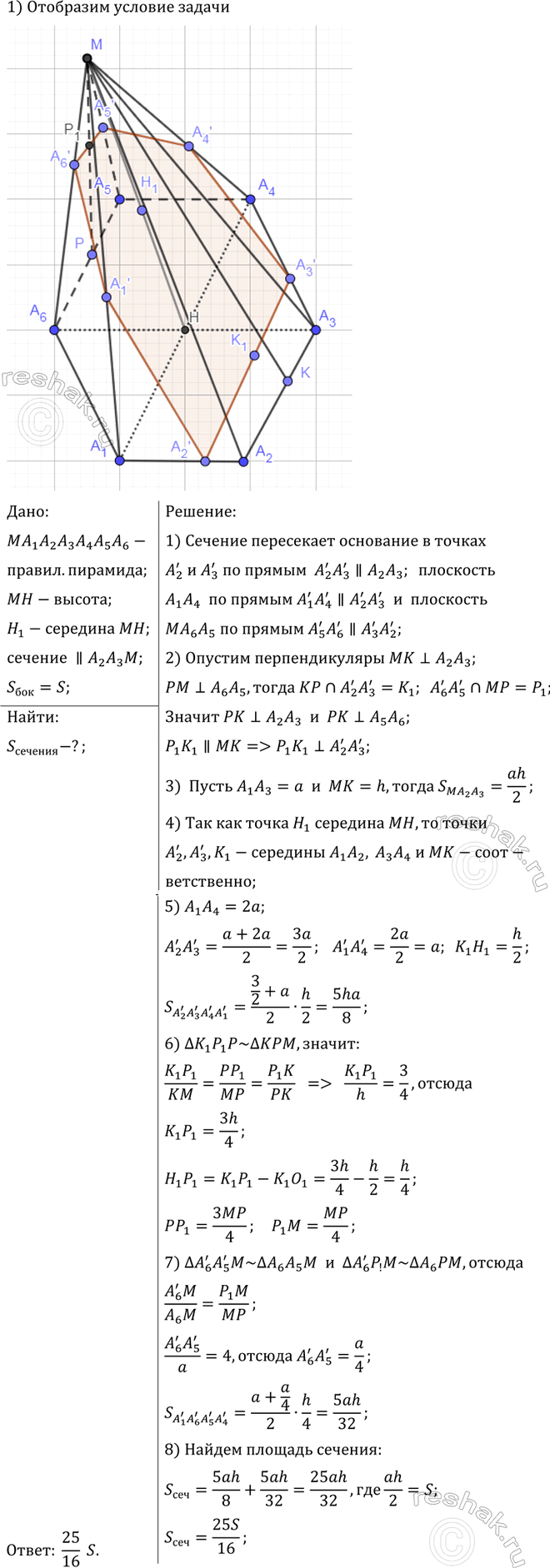
Рассмотрим вариант решения задания из учебника Атанасян, Бутузов, Кадомцев 11 класс, Просвещение:
Площадь боковой грани правильной шестиугольной пирамиды равна S. Найдите площадь сечения пирамиды плоскостью, проходящей через середину высоты пирамиды и параллельной плоскости боковой грани.
Популярные решебники 11 класс Все решебники
*К сожалению, временные проблемы с публикацией комментариев с мобильных устройств.