Упр.770 ГДЗ Атанасян 10-11 класс по геометрии (Геометрия)
Решение #1
Решение #2
Решение #3

Рассмотрим вариант решения задания из учебника Атанасян, Бутузов, Кадомцев 11 класс, Просвещение:
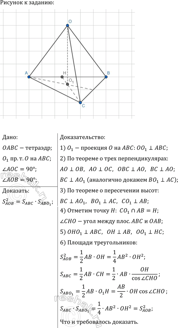
Все плоские углы тетраэдра ОАВС при вершине О равны 90°. Докажите, что площадь треугольника АОВ равна среднему геометрическому площадей треугольников АВС и O_1AB, где О_1 — проекция точки O на плоскость АВС.
Популярные решебники 11 класс Все решебники
*К сожалению, временные проблемы с публикацией комментариев с мобильных устройств.