Упр.754 ГДЗ Атанасян 10-11 класс по геометрии (Геометрия)
Решение #1
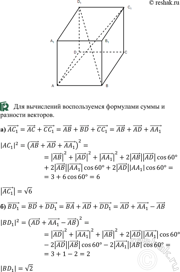
Решение #2

Рассмотрим вариант решения задания из учебника Атанасян, Бутузов, Кадомцев 11 класс, Просвещение:
B параллелепипеде ABCDA1B1C1D1 ZBAA1 = ZBAD = ZDAA1 = 60°, AB =AA1 =AD = 1. Вычислите длины векторов AC1 и BD1.
Популярные решебники 11 класс Все решебники
*К сожалению, временные проблемы с публикацией комментариев с мобильных устройств.