Упр.748 ГДЗ Атанасян 10-11 класс по геометрии (Геометрия)
Решение #1
Решение #2

Рассмотрим вариант решения задания из учебника Атанасян, Бутузов, Кадомцев 11 класс, Просвещение:
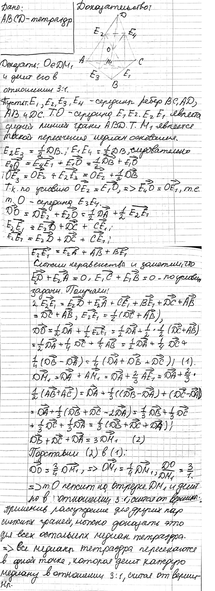
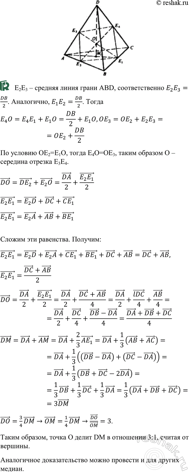
Медианой тетраэдра называется отрезок, соединяющий вершину тетраэдра с точкой пересечения медиан противоположной грани. Докажите, что медианы тетраэдра пересекаются в одной точке, которая делит каждую медиану в отношении 3 : 1, считая от вершины.
Популярные решебники 11 класс Все решебники
*размещая тексты в комментариях ниже, вы автоматически соглашаетесь с пользовательским соглашением