Упр.733 ГДЗ Атанасян 10-11 класс по геометрии (Геометрия)
Решение #1
Решение #2

Рассмотрим вариант решения задания из учебника Атанасян, Бутузов, Кадомцев 11 класс, Просвещение:
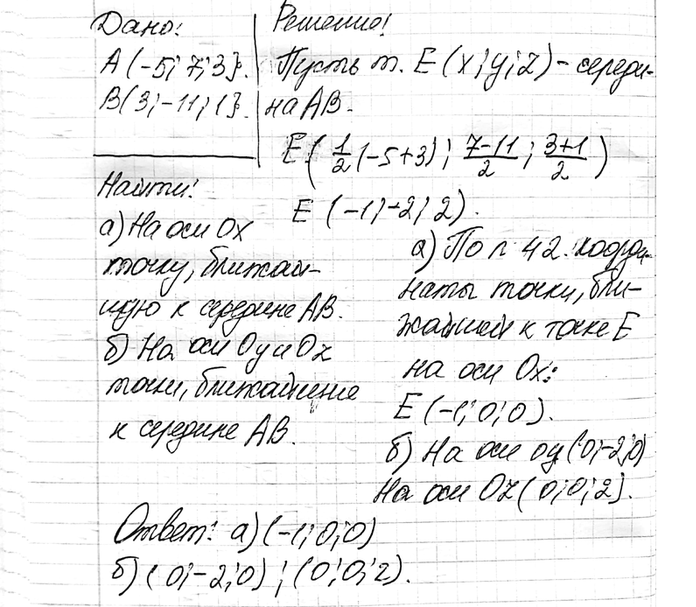
Даны точки A (-5; 7; 3) и B (3; -11; 1). а) На оси Ox найдите точку, ближайшую к середине отрезка AB. б) Найдите точки, обладающие аналогичным свойством, на осях Oy и Oz.
Популярные решебники 11 класс Все решебники
*К сожалению, временные проблемы с публикацией комментариев с мобильных устройств.