Упр.712 ГДЗ Атанасян 10-11 класс по геометрии (Геометрия)
Решение #1
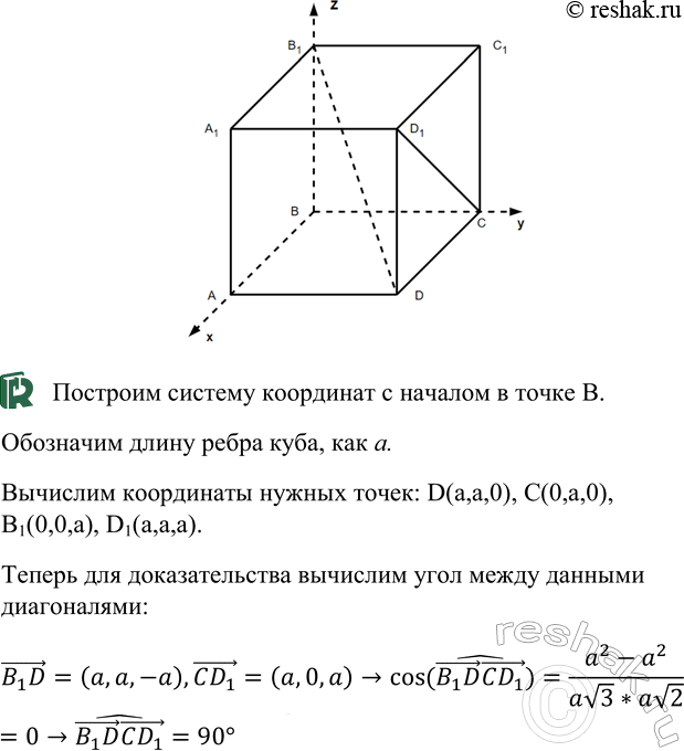
Решение #2
Решение #3

Рассмотрим вариант решения задания из учебника Атанасян, Бутузов, Кадомцев 11 класс, Просвещение:
Докажите, что угол между скрещивающимися прямыми, одна из которых содержит диагональ куба, а другая — диагональ грани куба, равен 90°.
Популярные решебники 11 класс Все решебники
*размещая тексты в комментариях ниже, вы автоматически соглашаетесь с пользовательским соглашением