Упр.711 ГДЗ Атанасян 10-11 класс по геометрии (Геометрия)
Решение #1
Решение #2
Решение #3

Рассмотрим вариант решения задания из учебника Атанасян, Бутузов, Кадомцев 11 класс, Просвещение:
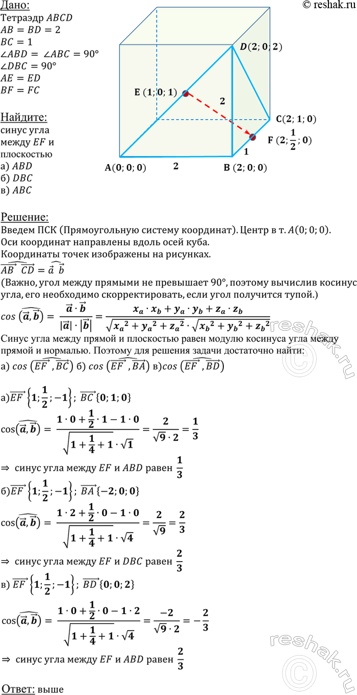
B тетраэдре ABCD ZABD = ZABC = ZDBC = 90°, AB = BD = 2, BC = 1. Вычислите синус угла между прямой, проходящей через середины ребер AD и ВС, и плоскостью грани: а) ABD; б) DBC;
в) ABC.
Популярные решебники 11 класс Все решебники
*К сожалению, временные проблемы с публикацией комментариев с мобильных устройств.