Упр.708 ГДЗ Атанасян 10-11 класс по геометрии (Геометрия)
Решение #1
Решение #2
Решение #3

Рассмотрим вариант решения задания из учебника Атанасян, Бутузов, Кадомцев 11 класс, Просвещение:
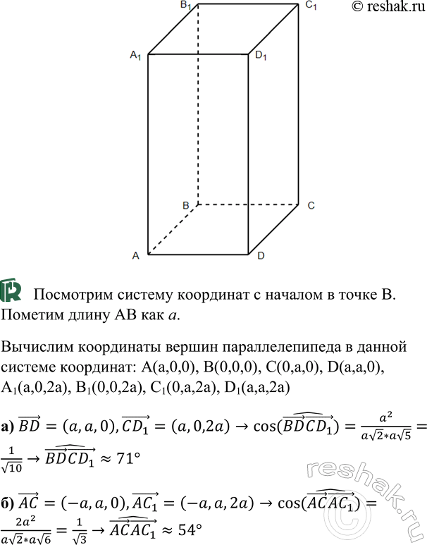
B прямоугольном параллелепипеде ABCDA1B1C1D1 AB = BC = | AA1.
Найдите угол между прямыми: а) BD и CD1; б) AC и AC1.
Популярные решебники 11 класс Все решебники
*размещая тексты в комментариях ниже, вы автоматически соглашаетесь с пользовательским соглашением