Упр.706 ГДЗ Атанасян 10-11 класс по геометрии (Геометрия)
Решение #1
Решение #2

Рассмотрим вариант решения задания из учебника Атанасян, Бутузов, Кадомцев 11 класс, Просвещение:
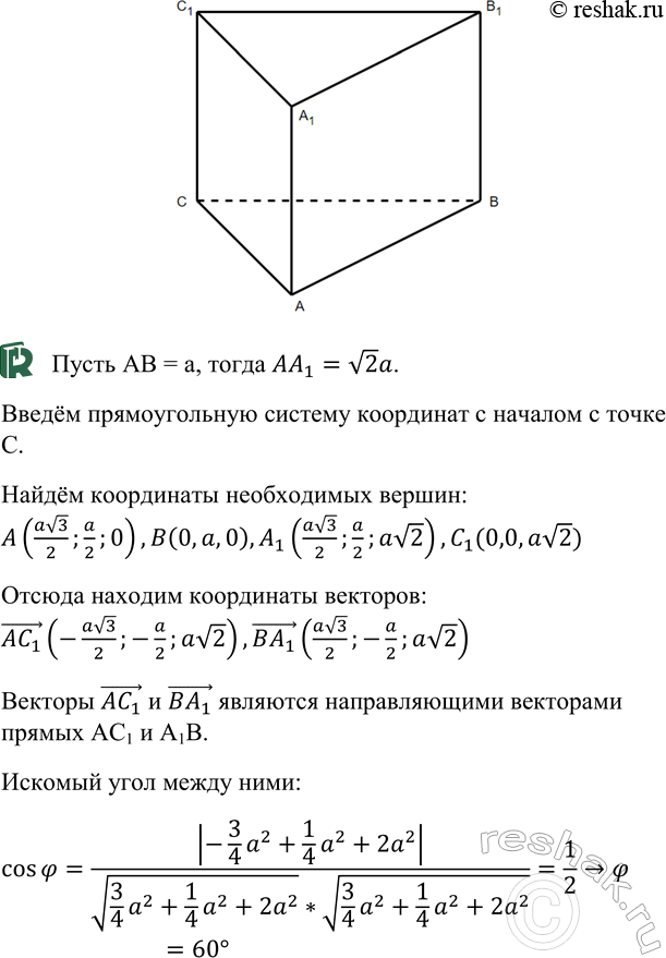
Дана правильная треугольная призма ABCA1B1C1, в которой AA1 = = V2AB (рис. 139, а). Найдите угол между прямыми AC1 и A1B. Решение
Пусть AB = а, тогда AA1 = V2a. Введем прямоугольную систему координат так, как показано на рисунке 139, б. Вершины А, В, A1, C1
имеют следующие координаты (объясните почему): A^^^;|;0j,
B (0; a; 0), A1 (^i; |; av2 } C1 (0; 0; aV2).
Отсюда находим координаты векторов AC1 и BA1:
ic,{-^rf;oT2j, Д{гй;-|;»Л}.
Векторы AC1 и BA1 являются направляющими векторами пря-
мыхАС, и A1B. Искомый угол ф между ними можно найти по формуле (2V
- — a2 + =a2 + 2a2 4 4 ,
COS Ф = r —|, . = i, откуда Ф = 60°.
1-а2 + -а2 + 2а2 > |—a2 + ia2 + 2a2 ^
\ 4 4 V 4 4
Популярные решебники 11 класс Все решебники
*размещая тексты в комментариях ниже, вы автоматически соглашаетесь с пользовательским соглашением