Упр.704 ГДЗ Атанасян 10-11 класс по геометрии (Геометрия)
Решение #1
Решение #2

Рассмотрим вариант решения задания из учебника Атанасян, Бутузов, Кадомцев 11 класс, Просвещение:
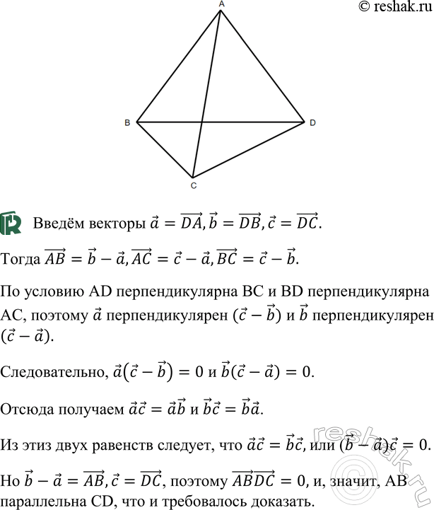
B тетраэдре ABCD противоположные ребра AD и ВС, а также BD и AC перпендикулярны. Докажите, что противоположные ребра CD и AB также перпендикулярны.
Решение ^ ^ _^_ д
Введем векторы а = DA, b = DB, с = DC (рис. 138). Тогда AB = b- а, AC = с - a, BC = с - b. По условию AD ± BC и BD L AC, поэтому ai(c-ft)nfti(c-a). Следовательно, a(c-b) = 0 и fe(c-a) = 0.
Популярные решебники 11 класс Все решебники
*размещая тексты в комментариях ниже, вы автоматически соглашаетесь с пользовательским соглашением