Упр.687 ГДЗ Атанасян 10-11 класс по геометрии (Геометрия)
Решение #1
Решение #2

Рассмотрим вариант решения задания из учебника Атанасян, Бутузов, Кадомцев 11 класс, Просвещение:
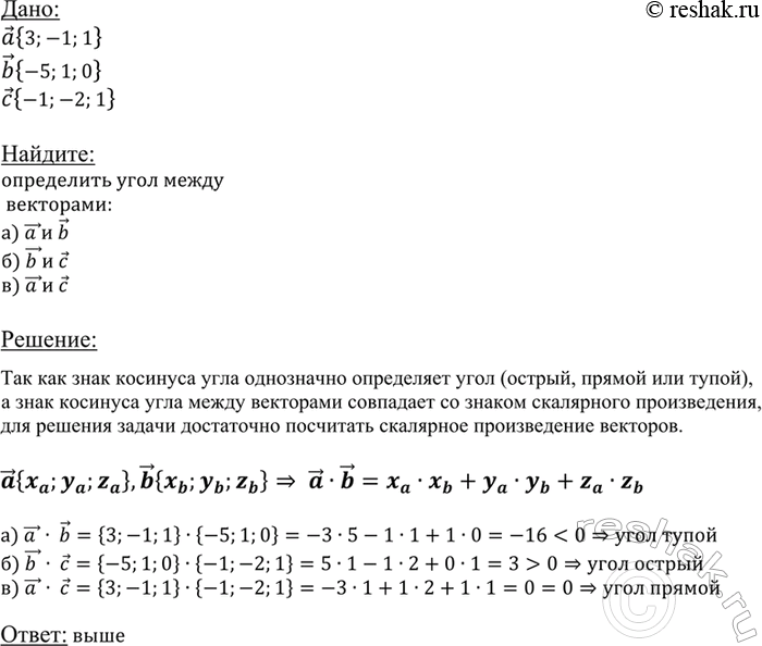
Даны векторы а {3; -1; 1}, b {-5; 1; 0} и с (-1; -2; 1}. Выясните, какой угол (острый, прямой или тупой) между векторами: а) а и b;
б) b и с; в) а и с.
Популярные решебники 11 класс Все решебники
*размещая тексты в комментариях ниже, вы автоматически соглашаетесь с пользовательским соглашением