Упр.685 ГДЗ Атанасян 10-11 класс по геометрии (Геометрия)
Решение #1
Решение #2

Рассмотрим вариант решения задания из учебника Атанасян, Бутузов, Кадомцев 11 класс, Просвещение:
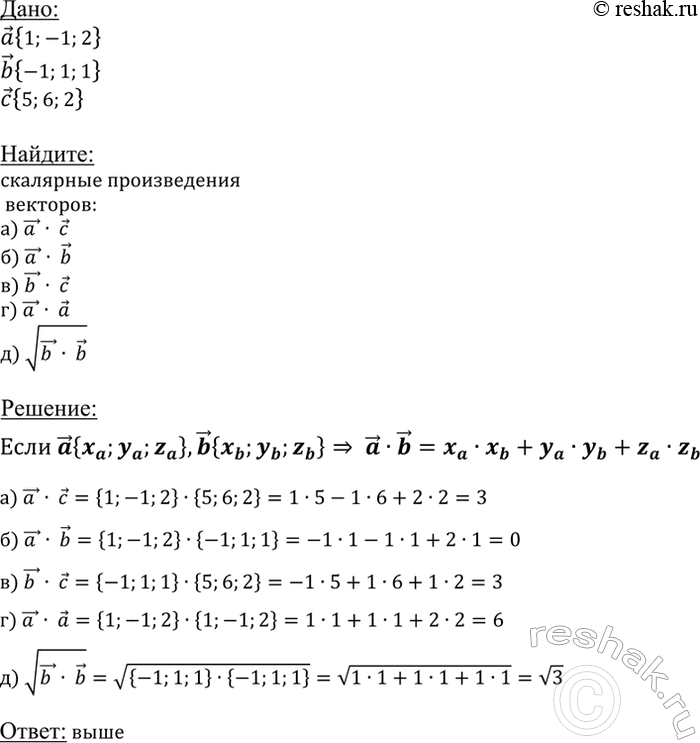
Даны векторы а {1; -1; 2}, b {-1; 1; 1} и с (5; 6; 2}. Вычислите ас, а b, b с, а а, ^SS.
Популярные решебники 11 класс Все решебники
*размещая тексты в комментариях ниже, вы автоматически соглашаетесь с пользовательским соглашением