Упр.674 ГДЗ Атанасян 10-11 класс по геометрии (Геометрия)
Решение #1
Решение #2

Рассмотрим вариант решения задания из учебника Атанасян, Бутузов, Кадомцев 11 класс, Просвещение:
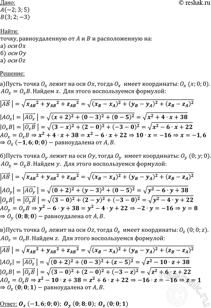
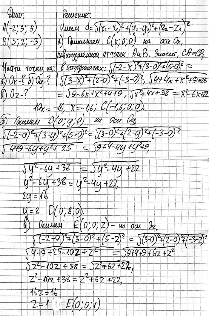
Найдите точку, равноудаленную от точек A (-2; 3; 5) и B (3; 2; -3) и расположенную на оси: а) Ox; б) Oy; в) Oz.
Популярные решебники 11 класс Все решебники
*размещая тексты в комментариях ниже, вы автоматически соглашаетесь с пользовательским соглашением