Упр.651 ГДЗ Атанасян 10-11 класс по геометрии (Геометрия)
Решение #1
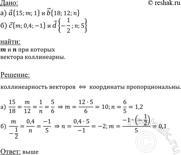
Решение #2

Рассмотрим вариант решения задания из учебника Атанасян, Бутузов, Кадомцев 11 класс, Просвещение:
Найдите значения m и n, при которых следующие векторы коллинеарны: а) а {15; m; 1} и b {18; 12; n}; б) с {m; 0,4; -1} и d j - i; га; 5 |.
Популярные решебники 11 класс Все решебники
*размещая тексты в комментариях ниже, вы автоматически соглашаетесь с пользовательским соглашением