Упр.635 ГДЗ Атанасян 10-11 класс по геометрии (Геометрия)
Решение #1

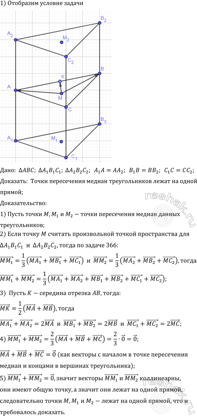
Рассмотрим вариант решения задания из учебника Атанасян, Бутузов, Кадомцев 11 класс, Просвещение:
Треугольники ABC, A1B1C1 и A2B2C2 расположены так, что точки А, В, C являются серединами отрезков A1A2, B1B2, C1C2 соответственно. Докажите, что точки пересечения медиан треугольников ABC, A1B1C1 и A2B2C2 лежат на одной прямой.
Популярные решебники 11 класс Все решебники
*размещая тексты в комментариях ниже, вы автоматически соглашаетесь с пользовательским соглашением