Упр.626 ГДЗ Атанасян 10-11 класс по геометрии (Геометрия)
Решение #1

Рассмотрим вариант решения задания из учебника Атанасян, Бутузов, Кадомцев 11 класс, Просвещение:
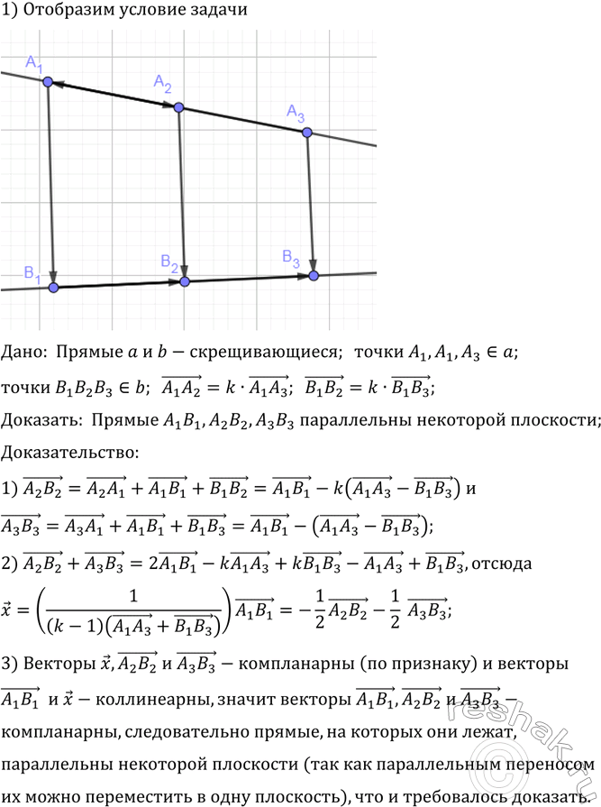
Ha двух скрещивающихся прямых отмечены по три точки: A1, A2,
A3 и B1, B2, B3, причем A1A2 = k • A1A3, B1B2 = k • B1B3. Докажите, что прямые A1B1, A2B2, A3B3 параллельны некоторой плоскости.
Популярные решебники 11 класс Все решебники
*размещая тексты в комментариях ниже, вы автоматически соглашаетесь с пользовательским соглашением