Упр.614 ГДЗ Атанасян 10-11 класс по геометрии (Геометрия)
Решение #1

Рассмотрим вариант решения задания из учебника Атанасян, Бутузов, Кадомцев 11 класс, Просвещение:
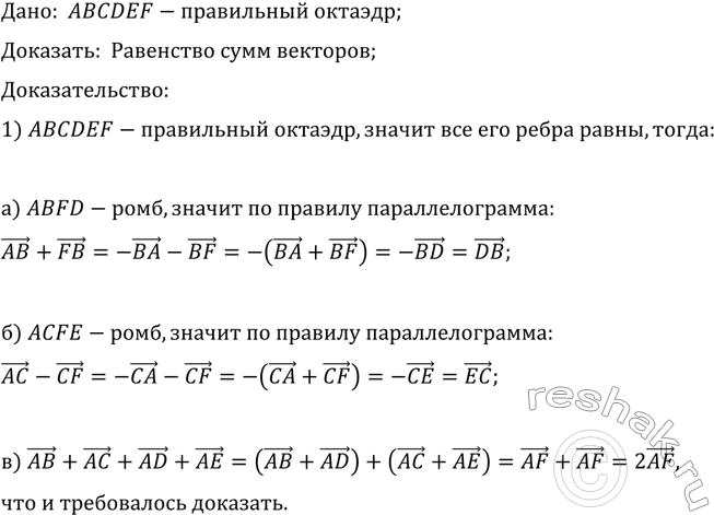
На рисунке 120 изображен правильный октаэдр. Докажите, что:
а) AB + FB = DB; б) AC- CF = ЁС;
в) AB + AC + AD + AE = 2AF.
Популярные решебники 11 класс Все решебники
*К сожалению, временные проблемы с публикацией комментариев с мобильных устройств.