Упр.613 ГДЗ Атанасян 10-11 класс по геометрии (Геометрия)
Решение #1

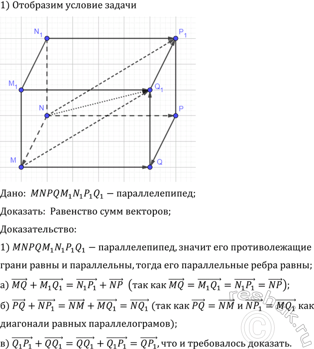
Рассмотрим вариант решения задания из учебника Атанасян, Бутузов, Кадомцев 11 класс, Просвещение:
Дан параллелепипед MNPQM1N1P1Q1. Докажите, что: а) MQ +
+ M^Q1 = N^P1 + NP; б) PQ + NP, =NQ1; в) Q^P1 +QQ1 =QP1.
Популярные решебники 11 класс Все решебники
*К сожалению, временные проблемы с публикацией комментариев с мобильных устройств.