Упр.609 ГДЗ Атанасян 10-11 класс по геометрии (Геометрия)
Решение #1

Рассмотрим вариант решения задания из учебника Атанасян, Бутузов, Кадомцев 11 класс, Просвещение:
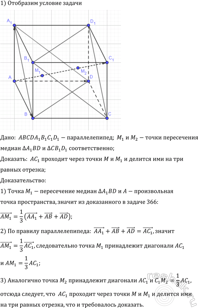
Докажите, что диагональ AC1 параллелепипеда ABCDA1B1C1D1 проходит через точки пересечения медиан треугольников A1BD и CB1D1 и делится этими точками на три равных отрезка (рис. 118). Решение
Обозначим через M1 точку пересечения медиан треугольника A1BD. Применив формулу (5) к тетраэдру AA1BD, получим AM1 = i (AA1 +AB + AD). По правилу параллелепипеда
о
AA1 + AB + AD = AC1, поэтому AM1 = — AC1. Отсюда следует, что
3
точка M1 принадлежит диагонали AC1 и AM1 = — AC1.
Точно так же можно доказать, что точка M2 пересечения медиан треугольника CB1D1
принадлежит диагонали AC1 и C1M2 = - AC1.
о
Из равенств AM1 = i AC1 и C1M2 = i AC1
следует, что точки M1 и M2 делят диагональ AC1 параллелепипеда на три равных отрезка AM1, M1M2 и M2C1.
Популярные решебники 11 класс Все решебники
*размещая тексты в комментариях ниже, вы автоматически соглашаетесь с пользовательским соглашением