Упр.602 ГДЗ Атанасян 10-11 класс по геометрии (Геометрия)
Решение #1

Рассмотрим вариант решения задания из учебника Атанасян, Бутузов, Кадомцев 11 класс, Просвещение:
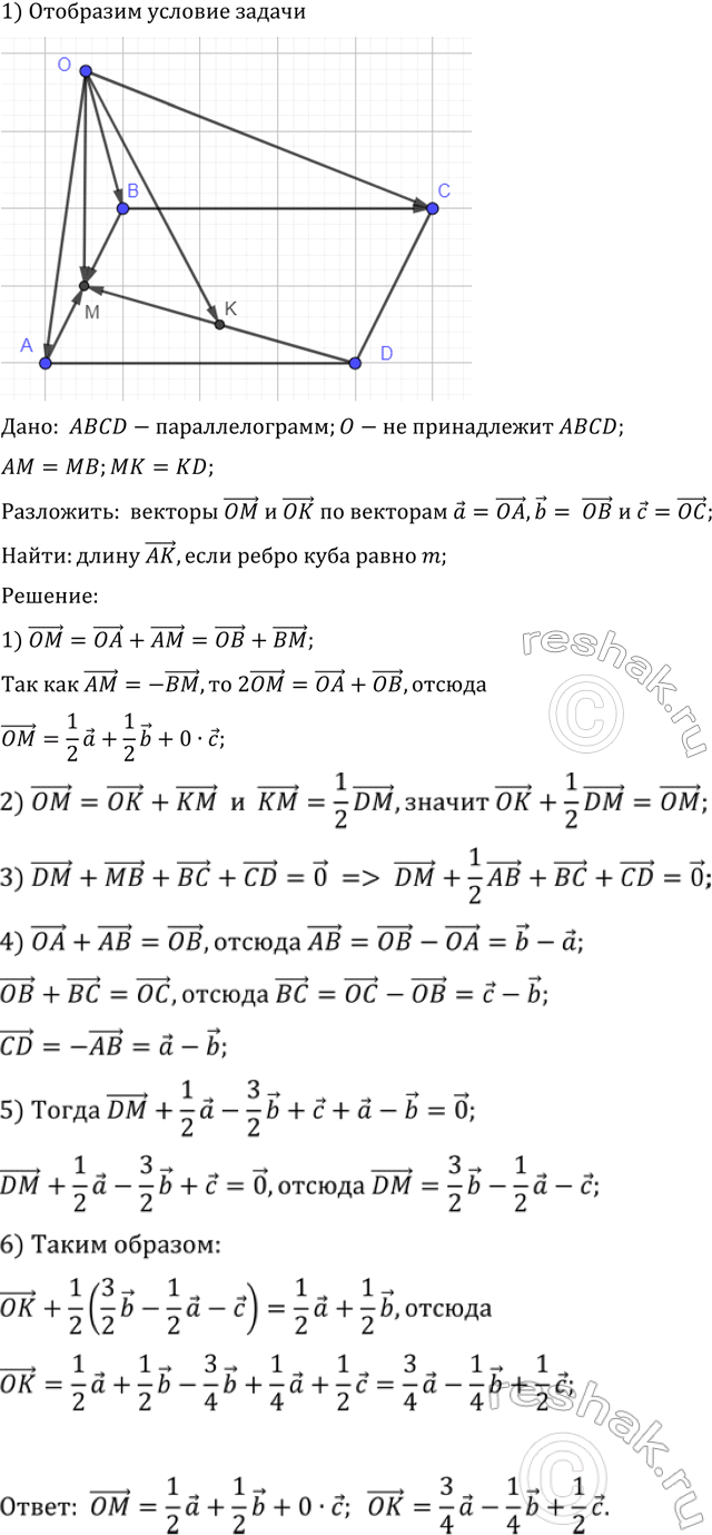
Вне плоскости параллелограмма ABCD взята точка О. Точка M —
середина AB, а точка K — середина MD. Разложите векторы OM
и OK по векторам а = OA, b = OB, с = ОС.
Популярные решебники 11 класс Все решебники
*размещая тексты в комментариях ниже, вы автоматически соглашаетесь с пользовательским соглашением