Упр.6.55 ГДЗ Дорофеев Суворова 8 класс (Алгебра)
Решение #1

Рассмотрим вариант решения задания из учебника Дорофеев, Суворова, Бунимович 8 класс, Просвещение:
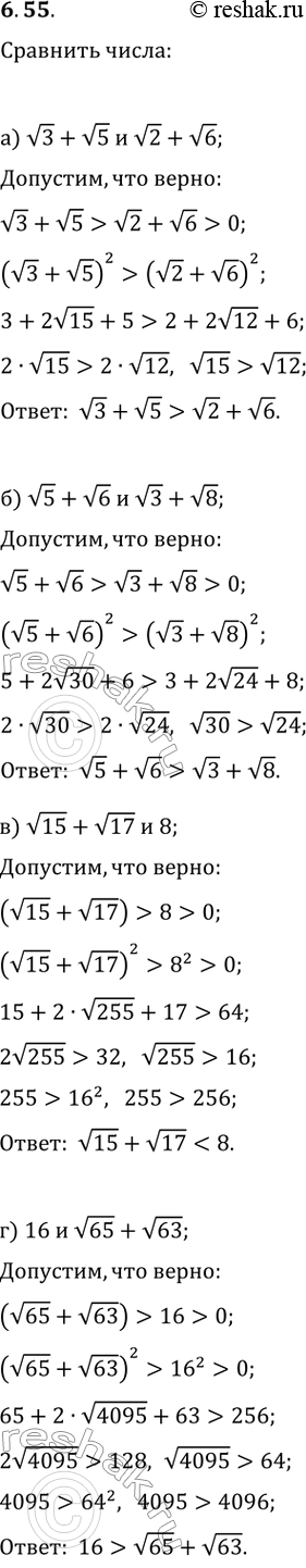
Сравните:
а) v3+v5 и v2+v6; в) v15+v17 и 8;
б) v5+v6 и v3+v8; г) 16 и v65+v63;
Совет. Воспользуйтесь рассуждением, приведённым в примере 4.
Популярные решебники 8 класс Все решебники
*размещая тексты в комментариях ниже, вы автоматически соглашаетесь с пользовательским соглашением