Упр.6.49 ГДЗ Дорофеев Суворова 8 класс (Алгебра)
Решение #1

Рассмотрим вариант решения задания из учебника Дорофеев, Суворова, Бунимович 8 класс, Просвещение:
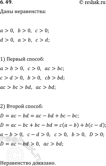
Докажите разными способами свойство неравенств: если a > b и c > d и a, b, c, d — числа положительные, то ac > bd.
Подсказка. Способ 1. Сравните разность ac-bd с нулём: ac-bd=ac-bd+bc-bc=... .
Способ 2. Воспользуйтесь свойством транзитивности неравенств.
Популярные решебники 8 класс Все решебники
*размещая тексты в комментариях ниже, вы автоматически соглашаетесь с пользовательским соглашением