Упр.6.37 ГДЗ Дорофеев Суворова 8 класс (Алгебра)
Решение #1

Рассмотрим вариант решения задания из учебника Дорофеев, Суворова, Бунимович 8 класс, Просвещение:
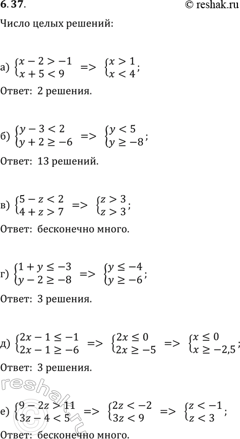
Решите систему неравенств и ответьте на вопрос, сколько целых решений имеет эта система:
а) {x-2 > -1, x+5 < 9}; в) {5-z < 2, 4+z > 7}; д) {2x-1?-1, 2x-1?-6};
б) {y-3 < 2, y+2?-6}; г) {1+y?-3, y-2?-8}; е) {9-2z > 11, 3z-4 < 5}.
Популярные решебники 8 класс Все решебники
*размещая тексты в комментариях ниже, вы автоматически соглашаетесь с пользовательским соглашением