Упр.591 ГДЗ Атанасян 10-11 класс по геометрии (Геометрия)
Решение #1

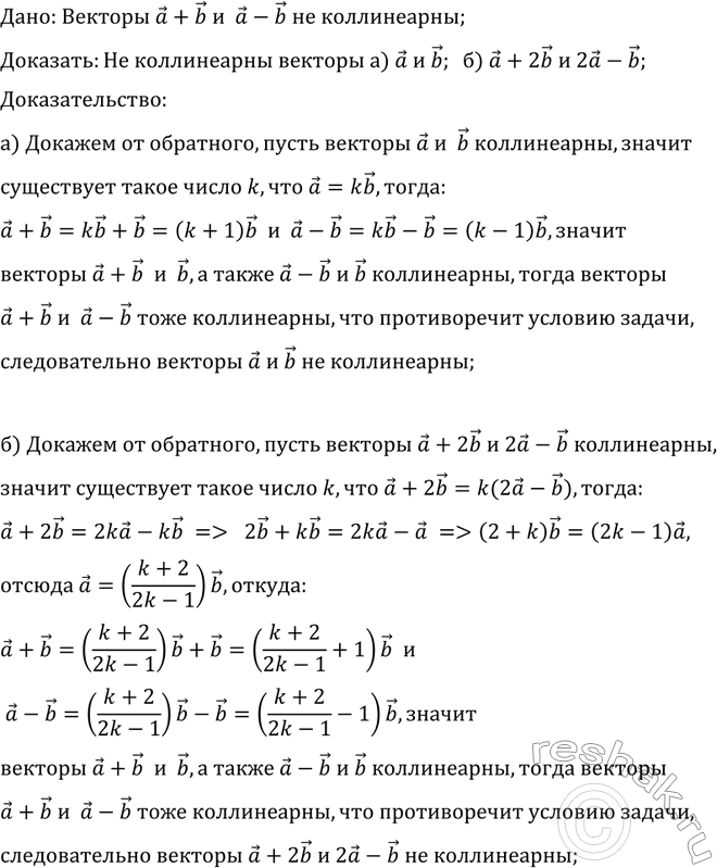
Рассмотрим вариант решения задания из учебника Атанасян, Бутузов, Кадомцев 11 класс, Просвещение:
Докажите, что если векторы а + b и а - b не коллинеарны, то не коллинеарны и векторы: а) а и b; б) а + 2b и 2a - b.
Популярные решебники 11 класс Все решебники
*К сожалению, временные проблемы с публикацией комментариев с мобильных устройств.