Упр.570 ГДЗ Атанасян 10-11 класс по геометрии (Геометрия)
Решение #1

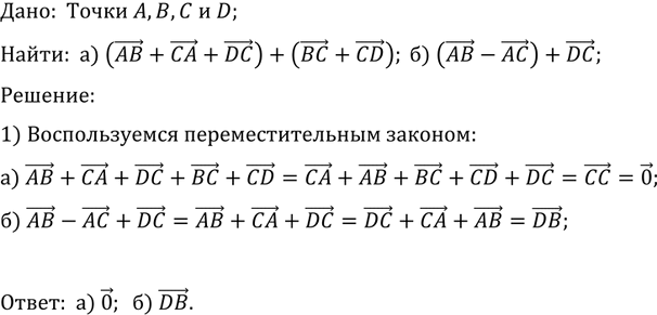
Рассмотрим вариант решения задания из учебника Атанасян, Бутузов, Кадомцев 11 класс, Просвещение:
B пространстве даны четыре точки А, В, C и D. Назовите вектор с началом и концом в данных точках, равный сумме векторов:
а) (AB + CA + DC) + (ВС + CD); б) (AB - AC) + DC.
Популярные решебники 11 класс Все решебники
*размещая тексты в комментариях ниже, вы автоматически соглашаетесь с пользовательским соглашением